利用零序电压对星形连接电动机进行断相保护单向转动控制电路
时间:2023-03-09来源:佚名
|
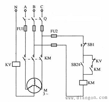
如下图所示的电路是利用零序电压对星形连接电动机进行断相保护的单向转动控制电路。 合上电源开关Q,按下起动按钮SB2,接触器KM得电并自锁,主触点闭合,电动机起动并运转。当电动机一相断线时,电动机三相绕组电压不平衡,中性点电位发生偏移,使电压继电器KV线圈得电吸合,其常闭触点KV断开,切断接触器KM自锁电路,KM断电释放,电动机停止,从而保护电动机绕组不被烧坏。
电压继电器的动作电压,可根据电动机的功率来调整。本电路可用于小型电动机的保护。 |






