24V继电器集成电路驱动电路
时间:2023-03-09来源:佚名
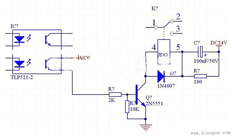
目前已使用多个驱动晶体管集成的集成电路,使用这种集成电路能简化驱动多个继电器的印制板的设计过程。现在我司所用驱动继电器的集成电路主要有TD62003AP。 当2003输入端为高电平时,对应的输出口输出低电平,继电器线圈两端通电,继电器触点吸合; 当2003输入端为低电平时,对应的输出口呈高阻态,继电器线圈两端断电,继电器触点断开。 24V 继电器的驱动电路 继电器串联 RC 电路:这种形式主要应用于继电器的额定工作电压低于电源电压的电路中。当电路闭合时,继电器线圈由于自感现象会产生电动势阻碍线圈中电流的增大,从而延长了吸合时间,串联上 RC 电路后则可以缩短吸合时间。原理是电路闭合的瞬间,电容 C 两端电压不能突变可视为短路,这样就将比继电器线圈额定工作电压高的电源电压加到线圈上, 从而加快了线圈中电流增大的速度,使继电器迅速吸合。电源稳定之后电容 C 不起作用,电阻 R 起限流作用。 |







