TAS5731数字放大器应用电路
时间:2023-03-09来源:佚名
|
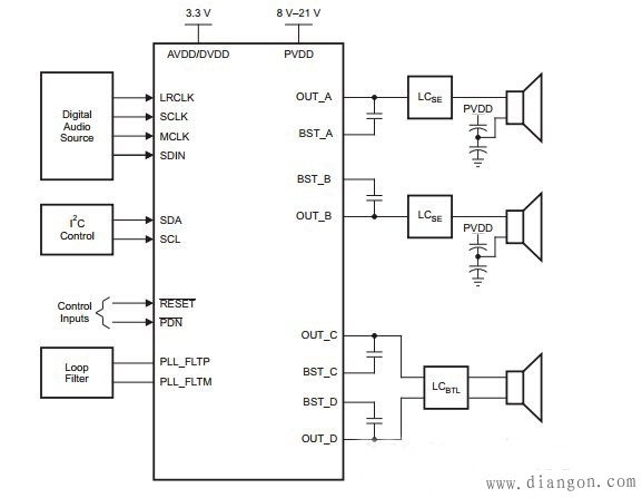
TAS5731 是一款 20W,高效,数字音频立体声功率放大器。此篇主要介绍了TAS5731特性、应用范围、参考设计电路以及电路分析,帮助大家缩短设计时间。 TAS5731特性: 此放大器用于驱动立体声桥接式扬声器。 一个串行数据输入可处理最多两个离散音频通道并能与大多数数字音频处理器和 MPEG 解码器无缝整合。 此器件可接受宽范围的输入数据和数据传输速率。 一个完全可编程数据路径将这些通道路由至内部扬声器驱动器。 2 通道 I2S 输入;8kHz 至 48kHz fS 20W 立体声,8Ω / 18V(总谐波失真 (THD) N = 10%) 优势 直接连接至数字处理器 来自标准电源的高输出功率 无需散热器 高级处理改善了音频体验 TAS5731参考设计电路: |







