由过电流继电器和电流互感器配合作过电流保护的控制电路
时间:2023-03-09来源:佚名
|
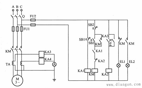
如下图是一款由过电流继电器和电流互感器配合作过电流保护的控制电路。电流互感器TA接入电动机的两相电路中,电路正常时,过电流继电器KA3、KA4流过额定电流但不吸合,当电动机电流增大到某一数值时,过电流继电器KA3、KA4迅速吸合,其常开触点闭合,中间继电器KA2得电,其常闭触点KA2切断接触器KM的控制电路,从而使电动机停止,起到保护作用。图中KA1是起动中间继电器。 ![]() 本电路具有灵敏度高,可靠性强等特点,既能对过载作定时 保护,又能对短路作瞬时动作,可用于大容量电动机运行保护。 |







