线性稳压器防误差和干扰设计

时间:2023-03-09来源:佚名

  现代电源都采用了开关技术,可从主电源获得所需的输出电压。但是,开关电源通常有较高的噪声,不能用于敏感的模拟电路。这些情况下,最佳的选择还是线性电源。
  图1给出了一个标准的线性稳压器。其输入端V IN接入一个高于所需值的未稳定电压, 而串联导通晶体管Q1使输出V OUT降低到所需电平。误差放大器IC1将V OUT的一部分与一个基准电压VR做比较,并控制Q1,使输出电压与负载电流IOUT和VIN的变动无关。这种电路只适用于小范围的输出电压。

线性稳压器防误差和干扰设计


  当需要宽输出电压时(如实验室电源) , 电阻R Q1的值必须足够小,晶体管Q1才能在大输出电压范围下保持足够的基极电流, 但当输出电压降低时,这只电阻和晶体管Q3上会消耗很大功率。另外,Q3还必须能承受最高VIN.
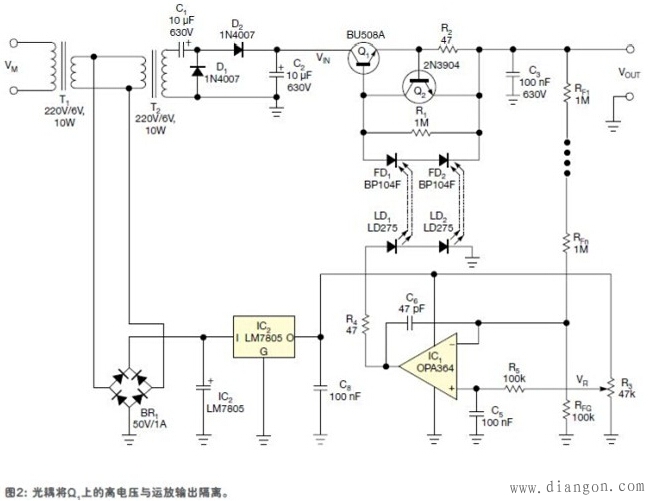
  图2 中的电路可以解决这些问题。两个标准变压器T 1和T 2 ( 220 V ac ~6 V ac , 10 W )用于产生一个主电源VM 的隔离副本。这个副本经D1 、D2 、C1和C2的倍压及整流,从220 V ac的V M获得大约560V 的VIN.按图1中的连接标准, 一只串联导通晶体管Q1( BU508A ) 将非稳压的V IN降低到一个固定的V OUT , IC 1将分压后的V OUT与VR做比较。电位器R 3用于设定VR, 从而按下式调节V OUT= VR× [ (RFG RF) / RFG ],其中RF=RF1 RF2…RFn.

线性稳压器防误差和干扰设计


  当十只电阻(每只1MΩ)串联组成RF,最大基准电压为5V时,输出电压可以设定为0 V~505V.OPA364运算放大器可在轨至轨输入情况下正常工作,VR范围从0 V~5V,能够提供高达40mA电流。
  为降低因驱动一个串联导通晶体管而产生的功耗, 扩展输出电压范围,晶体管Q1的驱动采用了光隔离的非传统方式。两个光电二极管FD1和FD2工作在光伏模式,为晶体管Q1的基极提供驱动电流。落在光电二极管上的光线产生进入Q1基极的电流。
  光伏模式下的单只光电二极管最大电压不足以驱动基极, 因此采用两支光电二极管串联方式。这里使用的是870nm~959 nm红外光电二极管,用两只IR LED LD1和LD2作照明。LED为标准的5mm塑封型。为改善LED电流与光电二极管所产生电流的传输比,要切掉LED顶端,再抛光成为一个平面。将光电二极管靠近这个平面。这种自制光耦的传输比大约为0.05(即通过LED的20mA电流可在光电二极管中产生1mA电流)。还有一种方法是采用市售的线性光耦,例如IL300,它封装了两只光电二极管。不过它的电流传输比只有约0.007,因此应将多只并联使用。
  Q2和R2组成了限流电路,当输出电流大于Q2的导通阈值时,简单地将FD1和FD2光电二极管短接,这种限制与输出电压无关。增加的电容C6用作补偿,而晶体管Q1应配备一个至少5 C/W的散热器。运放电源与基准电压都取自两个变压器之间的交流信号,采用了整流桥BR1(50V,1A),两只滤波电容C7和C8,以及稳压器IC 2 (LM7805 )。通过简单地短接电容C 5, 使VR等于0 , 就可以将输出电压切断。
  110V ac电压地区的人可以采用当地的现成变压器,但应修改电路,再增加一个变压器T3( 与T1 和T2 一样, 均为110 V ac~6 V ac , 10 W )才能获得500V,方法是将低电压绕组并联,而变压器T2和T3的高电压绕组串联。高电压绕组的工作可以用交流电压表做校准;如果电压表读数为零,则必须交换T3的绕圈两端。
  另外, 如果有220 V / 6 V 的变压器,可保持T2为220 V / 6 V,而T1用110V/6V.

    热销商品

    加厚abs安全帽电工建筑工地程施工领导监理透气防砸头盔可印字V型

    这款加厚ABS安全帽专为电工、建筑工地施工人员、领导及监理设计,采用高强度ABS工程塑料,抗冲击、防砸性能优异,有效保障头部安全。帽体加厚设计,增强耐用性与防护等级...
    5.8

    水口钳高硬度模型剪钳电子钳工业级口水剪斜嘴钳偏口斜口专用钳子

    水口钳高硬度模型剪钳是一款工业级精密工具,专为电子、模型制作及精细作业设计。采用优质高碳钢材质,经热处理工艺打造,具备卓越的硬度和耐磨性,可轻松剪切金属引脚、...
    4.8

    170电子剪钳II 如意斜口钳 工业斜嘴钳水口钳 模型剪塑胶钳尖嘴钳

    170电子剪钳II如意斜口钳是一款专业级精密工具,集工业斜嘴钳、水口钳、模型剪、塑胶钳与尖嘴钳功能于一体,适用于电子维修、模型制作、手工艺及精密作业。其采用优...
    4.5

    安全帽国标工地加厚施工领导透气安全头盔建筑工程监理免费印字

    本款安全帽严格遵循国家GB 2811-2019标准,专为建筑工程、工地施工及监理人员设计。采用高强度ABS工程塑料,加厚壳体有效抗冲击,保障头部安全。帽体轻盈透气,内置可调...
    10

    包邮三角型简易螺丝刀三角十字螺丝刀螺丝批改锥起子五金工具5mm

    这款5mm三角型简易螺丝刀,专为拧紧或拆卸三角形螺丝设计,适用于电子维修、家电维护及精密仪器装配等场景。采用优质合金钢材质,刀头硬度高、耐磨损,确保长久使用不变...
    3.64

    网站栏目