汽车降压型稳压器LTC7138电路设计
|
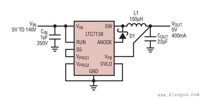
以下介绍凌力尔特用于汽车环境的降压型稳压器LTC7138,LTC7138 是一款能够在 4V 至 140V 输入电压范围内运作的 400mA 降压型稳压器,其非常适合于工业、电信、汽车及其他经常遭受严酷电压瞬变的应用。由于该稳压器采用了迟滞架构,因此无需外部补偿。输出电压可利用引脚设置为 1.8V、3.3V 或 5.0V,或者,如果采用一个外部分压器,输出则可调节在 0.8V 至 VIN 范围。由于具有内部 P 沟道 FET,所以可执行 100% 占空比操作。LTC7138 采用耐热性能增强型高电压 (某些引脚被去除) MSOP 封装。 1、具有宽 VIN 范围的简单 5V/400mA 降压 图 1 示出了一款具 140V 最大输入电压且仅使用四个外部组件的 5V 降压型转换器。通过把 VPRG1 引脚连接至 SS 引脚以及把 VPRG2 连接至地而将其输出设定在 5V。该器件不需要任何外部补偿。
图 1:高效率 5V、400mA 降压型稳压器
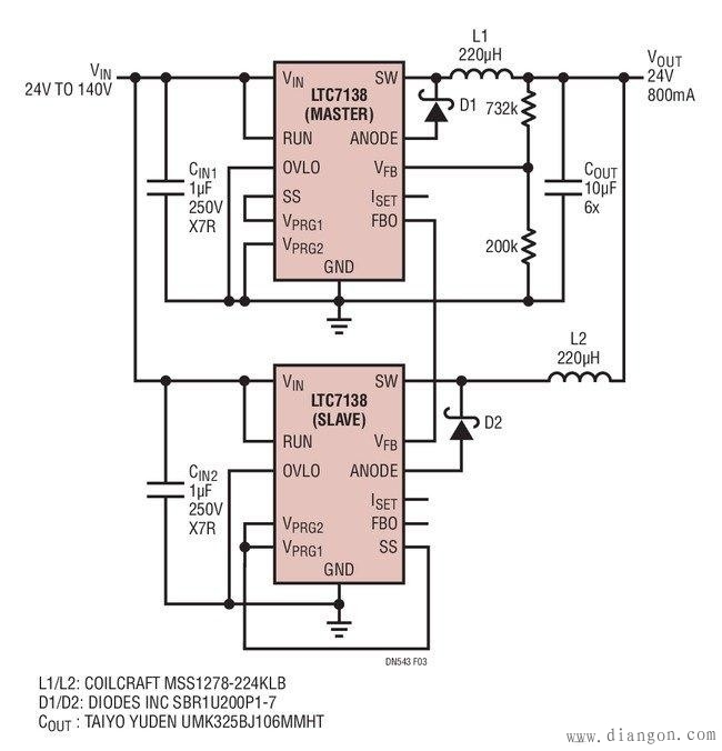
图 2:图 1 所示稳压器的效率 在很宽的负载范围内保持了高效率,这部分得益于 LTC7138 的突发模式 (Burst Mode?) 操作和 12μA 的无负载 IQ 电流。采用 12V 输入时,对于 10mA 负载的效率峰值可达 87%,在负载低至 0.4mA 时可保持效率在 80% 以上。这种节能水平使其非常适用于始终保持接通的电池供电型系统。 2、采用两个并联 LTC7138 的 24V/800mA 降压 图 3 示出了将两个 LTC7138 并联以提供一个 24V/800mA 输出的情形。并联操作是通过把主控器的反馈比较器输出引脚 (FBO) 连接至从动器的 VFB 引脚来实现。在该设置中,从动器将跟随主控器进入和退出突发周期 (见图 4)。24V 降压转换器的输出利用一个外部反馈分压器来设定。当采用一个 48V 输入时,该稳压器的满负载效率为 93.6% (图 5)。
图 3:采用两个并联 LTC7138 的高效率 24V、800mA 降压 图 4:并联工作的 24V、800mA 降压转换器 (在 VIN = 140V,IOUT = 600mA)
图 5:图 3 所示稳压器的效率 3、32V/400mA 浪涌抑制器 图 6 示出了 LTC7138 的另一种应用。对于 32V 或更低的输入,该稳压器工作于压差状态,此时内部功率 FET 持续导通。当输入超过 32V 时,LTC7138 将执行开关切换以把输出电压保持在调节状态,如图 7 所示。若想提供进一步的保护,可通过把 OVLO 引脚连接至一个跨接在输入电源两端的分压器来实现过压闭锁功能。该电路适合在工业、汽车和航空电子系统中保护下游转换器或负载。
图 6:32V、400mA 浪涌抑制器
图 7:浪涌抑制器 (图 6) 的输出在 127V 输入瞬变过程中箝位于 32V 更多特点:LTC7138 提供了使其适合众多应用的特点。这包括一个用于外部 UVLO 的 RUN 引脚、一个用于电流限值编程或设置输入侧电流限值的 ILIM 引脚、以及软起动功能 (内部或外部)。 |











