海利普P型机15kW变频器开关电源电路戡误
时间:2023-03-10来源:佚名
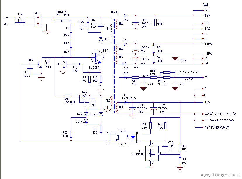
| 如题。因重修该机型过电压故障,测试中惊觉原测绘图有误。测绘中,尤其出书后,渐感沉重、后怕,汗颜,乃至于自责。由测绘而成的电路图,不知其中还有多少不确定处。电路勘误后,其原理说明,也会随之改动,甚至会颠覆原有的认识。 正如下图所示。但未有更好的途径,也未有过多的精力,来改正这些错误。个人之力,真是太渺小,太无奈。 |
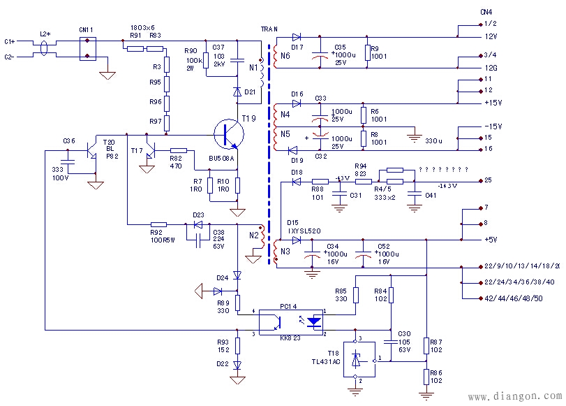
| 如题。因重修该机型过电压故障,测试中惊觉原测绘图有误。测绘中,尤其出书后,渐感沉重、后怕,汗颜,乃至于自责。由测绘而成的电路图,不知其中还有多少不确定处。电路勘误后,其原理说明,也会随之改动,甚至会颠覆原有的认识。 正如下图所示。但未有更好的途径,也未有过多的精力,来改正这些错误。个人之力,真是太渺小,太无奈。 |







