运算放大器使用过程中需要注意的六大规则
|
运算放大器,对于学工科的学生来说是一个耳熟能详的词。运算放大器作为最通用的模拟器件,广泛运用于信号变换调理、ADC采样前端和电源电路等场合。大家在学习模电课程的时候,都已经学会了运放的设计。然而在使用运放的时候,又有哪些需要注意的呢?今天电工学习网小编就给大家来讲解一下运算放大器在使用过程中需要注意的六大规则: 1、注意输入电压是否超限 图1-1是ADI的OP07数据表中的输入电气特性的一部分,可以看到在电源电压±15V的条件下,输入电压的范围是±13.5V,如果输入电压超出范围,那么运放就会工作不正常,出现一些意料不到的情况。
图1-1 而有一些运放标注的不是输入电压范围,而是共模输入电压范围,如图1-2是TI的TLC2272数据表的一部分,在单电源 5V的条件下,共模输入范围是0-3.5V.其实由于运放正常工作时,同相端和反相端输入电压基本是一致的(虚短虚断),所以“输入电压范围”与“共模输入电压范围”都是一样的意思。
图1-2 2、不要在运放输出直接并接电容 在直流信号放大电路中,有时候为了降低噪声,直接在运放输出并接去耦电容(如图2-1)。虽然放大的是直流信号,但是这样做是很不安全的。当有一个阶跃信号输入或者上电瞬间,运放输出电流会比较大,而且电容会改变环路的相位特性,导致电路自激振荡,这是我们不愿意看到的。 正确的去耦电容应该要组成RC电路,就是在运放的输出端先串入一个电阻,然后再并接去耦电容(如图2-2)。这样做可以大大削减运放输出瞬间电流,也不会影响环路的相位特性,可以避免振荡。
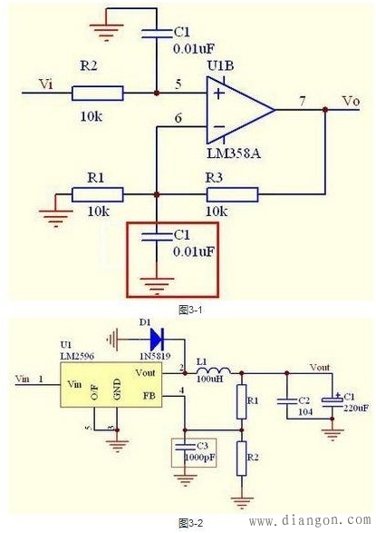
3、不要在放大电路反馈回路并接电容 如图3-1所示,同样是一个用于直流信号放大的电路,为了去耦,不小心把电容并接到了反馈回路,反馈信号的相位发生了改变,很容易就会发生振荡。所以,在放大电路中,反馈回路不能加入任何影响信号相位的电路。由此延伸至稳压电源电路,如图3-2,并接在反馈脚的C3是错误的。为了降低纹波,可以把C3与R1并联,适当增大纹波的负反馈作用,抑制输出纹波。
4、注意运放的输出摆幅 任何运放都不可能是理想运放,输出电压都不可能达到电源电压,一般基于MOS的运放都是轨对轨运放,在空载情况下输出可以达到电源电压,但是输出都会带一定的负载,负载越大,输出降落越多。基于三极管的运放输出幅度的相对值更小,有的运放输出幅度比电源电压要小2~6V,比如NE5532.图4-1就是TI的TLC2272在 5V供电的输出特性,它属于轨对轨运放,如果用该器件作为ADC采样的前级放大(如图4-2),单电源 5V供电,那么当输入接近0V的时候,输入和输出变得非线性的了。解决的方法是引入负电源,比如在4脚加入-1V的负电源,这样在整个输入范围内,输出与输入都是线性的了。
![]()
![]() 5、注意反馈回路的Layout 反馈回路的元器件必须要靠近运放,而且PCB走线要尽量短,同时要尽量避开数字信号、晶振等干扰源。反馈回路的布局布线不合理,则会容易引入噪声,严重会导致自激振荡。 6、要重视电源滤波 运放的电源滤波不容忽视,电源的好坏直接影响输出。特别是对于高速运放,电源纹波对运放输出干扰很大,弄不好就会变成自激振荡。所以最好的运放滤波是在运放的电源脚旁边加一个0.1uF的去耦电容和一个几十uF的钽电容,或者再串接一个小电感或者磁珠,效果会更好。 |















