|
国产小功率变频器其U、V、W相输出电流,多由分流电阻(或电流采样电阻)上取得,分流电流将流经电流信号转变为电压降信号,再由线性光耦A7840进行8倍电压信号放大、后级差分放大器进一步放大处理后,交由电流检测后级电路进一步“细化”,得到过载、接地、电流显示等相关电流检测信号。
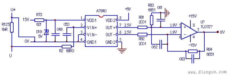
 图一 常规A7840电流检测路
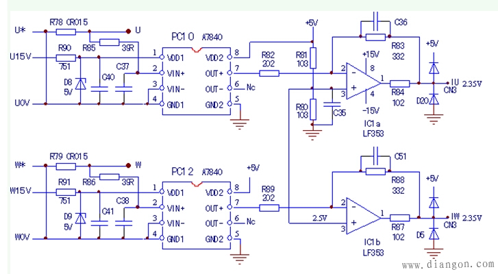
 图二 另类电流检测前级电路 图一,为常见电流检测前级电路的经典模式,A7840为差分输入、差分输入电路结构,静态(电流信号为零时)A7840的输出端6、7两脚电压皆为2.5V(即差压值为0V),运放电路输出端7脚电压为0V;运行中和故障信号输出时,A7840的输出端6、7两脚电压相向偏离2.5V(即有了差分电压输出),两输出端最大输出电压为最大幅度为2.5V(此时如6脚为1.3V,7脚为3.8V)。运放输出端最大输出电压值约为8V左右。 检修动作,其实是对静态电压的“修正”。上电后误报OC故障,测运放输出端7脚的电压不为0V,说明该级电路有错误的过载信号输出,故障不外乎A7840、运放损坏或A7840输入回路异常、输入供电丢失等原因。检修目的,是达到使运放输出端的电压值恢复正常的0V而已。 接手一台小功率机器,上电报过载故障,依据故有检修思路,上电即测A7840后级运放电路的输出状态,两路均为2.35V,感觉有点不对了。测A7840的6、7脚,均为2.5V,是对的。仔细检查后级运放电路的工作状态,发现A7840的6脚空置,再运放电路的同相输入端由R30、R31对 5V分压取得2.5V的基准比较电路压,实际电路如图二所示,与图一有所不同。该电路静态电压输出为2.35V(象征着零电流水平),是对的。运行中,形成以2.35V为基准的在其上下变化的交变电流检测信号。 由此判断,误报过载故障,不在如图二所示的前级电路检测电路,应检查IGBT驱动电路,或电流检测的后级电路。确立检修方向后,很快将故障修复。
|