⑴. 线性串联型稳压电源的构成 线性串联型稳压电源的工作原理可以用图1加以说明。
 |
| 图1 串联稳压电源示意图 | 显然, VO = VI - VR,当 VI增加时, R 受控制而增加,使 VR增加,从而在一定程度上抵消了 VI增加对输出电压的影响。若负载电流 IL增加, R 受控制而减小,使 VR减小,从而在一定程度上抵消了因 IL增加,使 VI减小,对输出电压减小的影响。 在实际电路中,可变电阻 R 是用一个三极管来替代的,控制基极电位,从而就控制了三极管的管压降 VCE, VCE相当于 VR。要想输出电压稳定,必须按电压负反馈电路的模式来构成串联型稳压电路。典型的串联型稳压电路如图2所示。它由调整管、放大环节、比较环节、基准电压源几个部分组成。
 |
| 图2 串联型稳压电路方框图 |
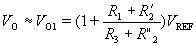
⑵. 线性串联型稳压电源的工作原理 根据图2,分两种情况来加以讨论。 1.输入电压变化,负载电流保持不变 输入电压VI的增加,必然会使输出电压VO有所增加,输出电压经过取样电路取出一部分信号VF与基准源电压VREF比较,获得误差信号ΔV。误差信号经放大后,用VO1去控制调整管的管压降VCE增加,从而抵消输入电压增加的影响。  2.负载电流变化,输入电压保持不变 负载电流IL的增加,必然会使输入电压VI有所减小,输出电压VO必然有所下降,经过取样电路取出一部分信号VF与基准电压源VREF比较,获得的误差信号使VO1增加,从而使调整管的管压降VCE下降,从而抵消因IL增加使输入电压减小的影响。  3.输出电压调节范围的计算 根据图2可知 VF≈VREF  调节R2显然可以改变输出电压。 |