OCL功放电路工作原理
时间:2023-03-10来源:佚名
|
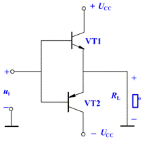
结构特点:VT1 和 VT2 分别是 NPN 和 PNP 管,两管参数对称,接成射极输出器。 工作原理:当输入信号 ui = 0 时,两管均不导通,无电流流过负载,输出电压 uo = 0。
当输入信号 ui ≠ 0时: 在 ui 正半周,VT1 发射结正偏导通,VT2 截止。 ic1自上而下流过负载,输出 uo 的正半周。 在 ui 负半周, VT2 发射结正偏导通, VT1 截止。 ic2 自下而上流过负载,输出 uo 的负半周。 可见在 ui 的整个周期内,两管交替导通,负载上得到一个完整 波形。
结论: 两管互补,工作性能对称,各自导通半个周期,因而称为互补对称电路。
2. 最大输出功率和效率 最大输出功率 Pom
|













