下面是以 555 时基芯片为控制核心的 DC/DC 开关电源电路。如图所示。

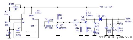
图 555 时基 DC/DC 开关电源电原理图
电路中,NE555、RW2、R7、R8、C6组成多谐振荡电路,由NE555的引脚3输出振荡波形;R9、C8组成加速电路,Q5为推动管;Q6 组成电流开关电路,L1是储能元件,R14、C9是阻尼元件;D9、C10、C11组成输出整流滤波电路;D11、R15为输出电压指示电路。
上电时,VCC通过RW2、R7、R8给C6充电,NE555输出高电平,当C6的电压>2/3VCC 时,NE555输出翻转,开始输出低电平,引脚 7对地短路,此时C6通过R8对地放电,当C6上电压<1/3VCC 时,NE555输出翻转,再次输出高电平,引脚7对地呈现断路,VCC再次向 C6充电,如此周而复始,在NE555的输出端输出周期矩形波。
当NE555输出低电平时,Q5截至,Q6导通,电源VCC经L1、Q6形成回路,电能转换为磁能;当NE555输出高电平时,Q5导通,Q6截至,由于电感,里面电流不能突变,此时L1上储存的磁能转换为电能,在L1两端产生一自感应电压,此自感电压与电源电压串联起来一起经D9向C10充电,同时向负载提供电流。此电路输出的电压大于电源电压,为一升压式开关电源。
通过调节RW2,可以改变NE555的振荡周期,同时也改变了输出波形的占空比,从而改变L1的储能大小,最终改变了输出电压值。