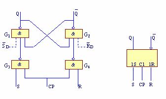
同步RS触发器的逻辑电路和逻辑符号

时间:2023-03-11来源:佚名

基本RS触发器 两个钟控门G3、G4,如图(a)所示, 逻辑符号:图(b)所示。

钟控端(CP端):时钟脉冲输入端。

同步RS触发器的逻辑电路和逻辑符号

图 同步RS触发器的逻辑电路和逻辑符号

相关阅读

光伏发电的 20 条基础知识点

1. 光伏发电的原理是利用半导体界面的光生伏特效应将光能直接转变为电能。 现实意义与指导价值:让人们明白其能量转换的核心机制,在理解系统运行上有基础认知。 2. 主要的光...
2024-09-13
光伏发电的 20 条基础知识点

漏电保护器工作原理图解_漏电保护器知识问答

图中 L 为电磁铁线圈,漏电时可驱动闸刀开关 K1 断开,每个桥臂用两只 1N4007 串联可提高耐压。 R3 、 R4 阻值很大,所以 K1 合上时,流经 L 的电流很小,不足以造成 K1 断开。 R3 、 R4 为...
2023-06-27
漏电保护器工作原理图解_漏电保护器知识问答

怎样区别感应电和漏电,教你五招!超实用!

日常生活中,当家用电器(如洗衣机、冰箱、电动工具)出现漏电或感应带电时都会有“麻手”感觉,如果用试电笔检验,二者又都会使电笔的氖泡发红。如果仅仅是感应电,这些家电还...
2023-06-11

基于晶体管的90W音频功率放大器电路图

该晶体管功率放大器电路仅使用准互补放大器配置中的四个晶体管,即可以低成本向 4 欧姆负载提供 90W 的功率。 如图所示的晶体管功放电路,除了电源变压器和扬声器外,电路中没有...
2023-08-10
基于晶体管的90W音频功率放大器电路图

汽轮机的 OPC 和 AST 保护是如何实现的?

汽轮机的 OPC和 AST保护是通过 DEH 控制器所控制的OPC-AST 电磁阀组件实现的。 OPC—AST 电磁阀组件由两只并联布置的超速保护电磁阀、两个逆止阀、四个串并 联布置的自动停机危急遮断保...
2023-09-22
汽轮机的 OPC 和 AST 保护是如何实现的?

热销商品

加厚abs安全帽电工建筑工地程施工领导监理透气防砸头盔可印字V型

这款加厚ABS安全帽专为电工、建筑工地施工人员、领导及监理设计,采用高强度ABS工程塑料,抗冲击、防砸性能优异,有效保障头部安全。帽体加厚设计,增强耐用性与防护等级...
5.8

欧普led筒灯3w孔灯超薄桶灯吊顶天花灯过道嵌入式洞灯客厅5w

欧普LED筒灯是一款高品质嵌入式照明产品,适用于客厅、过道、吊顶等多种场景。采用优质LED光源,提供3W和5W两种功率选择,光线柔和均匀,显色指数高,有效还原真实色彩。超...
7.45

水口钳高硬度模型剪钳电子钳工业级口水剪斜嘴钳偏口斜口专用钳子

水口钳高硬度模型剪钳是一款工业级精密工具,专为电子、模型制作及精细作业设计。采用优质高碳钢材质,经热处理工艺打造,具备卓越的硬度和耐磨性,可轻松剪切金属引脚、...
4.8

170电子剪钳II 如意斜口钳 工业斜嘴钳水口钳 模型剪塑胶钳尖嘴钳

170电子剪钳II如意斜口钳是一款专业级精密工具,集工业斜嘴钳、水口钳、模型剪、塑胶钳与尖嘴钳功能于一体,适用于电子维修、模型制作、手工艺及精密作业。其采用优...
4.5

安全帽国标工地加厚施工领导透气安全头盔建筑工程监理免费印字

本款安全帽严格遵循国家GB 2811-2019标准,专为建筑工程、工地施工及监理人员设计。采用高强度ABS工程塑料,加厚壳体有效抗冲击,保障头部安全。帽体轻盈透气,内置可调...
10

网站栏目