用555定时器组成多谐振荡器
|
一、电路结构 多谐振荡器是无稳态电路,两个暂稳态不断地交替。图1为用SG555组成的多谐振荡器电路图。利用放电管V作为一个受控电子开关,使电容充电、放电而改变UC 上升或下降。 令UC =TH=TR ,则交替置0,置1。R1,R2和C为定时元件。
图1 用555定时器组成多谐振荡器 二、工作原理 1,接通电源Vcc后,Vcc经电阻R1,R2对电容C充电,其电压UC 由0按指数规律上升,当UC≥2/3Vcc时,电压比较器C1和C2的输出分别为:UC1=0,UC2=1 基本RS触发器被置0,Q=0,Q=1,输出U0跃到低电平UOL 于此同时,放电管V导通,电容C经电阻R2、放电管V 放电电路进入暂稳态。 2,随着电容C的放电,UC随之下降。 当UC下降到UC ≤2/3Vcc ,则电压比较器C1和C2的输出为UC1=1,UC2=0 基本RS触发器被置1,Q=1,Q=0,输出U0由低电平UOL跃到高电平UOH 同时,因Q=0,放电管V截止,电源Vcc又经电阻R1,R2对电容C充电。 电路又返回到前一个暂稳态。 3,这样,电容C上的电压UC将在2/3 Vcc 和1/3Vcc之间来回放电和充电,从而使电路产生了振荡,输出矩形脉冲。 三、输出波形
图2 多谐振荡器的工作波形 多谐振荡器的振荡周期T为: T=tw1 tw2 tww1可用下式估算 tw1=(R1 R2)CLn2≈0.7(R1 R2)C tw2 为电容C上的电压由2/3 Vcc下降到1/3 Vcc所需的时间,放电回路的时间常数为R2C,tw2可用下式估算 tw2=R2CLn2=0.7R2C 所以,多谐振荡的振荡周期T为 T=tw1 tw2≈0.7(R1 R2)C 振荡频率为:f=1/T=1/0.7(R1 2R2)C 四、占空比可调的多谐振荡器
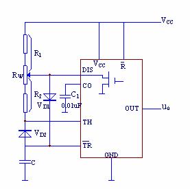
图3 用555定时器组成占空比可调的多谐振荡器 在放电管V截止时,电源Vcc经R1和VD1对电容C充电; 当V导通时,C经VD2 ,R2和放电管V放电。 调节电位器RW可改变R1和R2的比值,因此,也改变了输出脉冲的占空比q. tw1=0.7R1C tw2=0.7R2C 振荡周期T为T=tw1 tw2≈0.7(R1 R2)C 因此,占空比q为
当取R1=R2时,则 q=50%,多谐振荡器输出方波。 |









