福禄克数字万用表自动关机电路解析
时间:2023-03-11来源:佚名
|
今天用万用表的时候,突然很奇怪,为什么过了一段时间不使用后它就“自我了结”了呢?怎么实现的呢?实验室的福禄克表,蛮贵,不敢擅自拆开,所以就网上查询资料,呵呵,这一查,好玩了。发现了各种软关机电路,就是单片机工作一会后,自动关机了。好灵性和智能哦。 先解决万用表的问题——自动关机电路如下图所示:
声明下哦:电路出自于网上,不是我自己弄出来的。 来,细细分析下: 其实说白了就是—— 比较器 RC定时 三极管开关 R1和C1组成RC定时网络,Q1和Q2组成电子开关。 其工作过程是:当把开关S1置于“关”时9V电池对电容C1充电。使得C1两端的电压等于电池电压。当把S1置于“开”时,电容C1接至运放的同相输入端(A),同时也通过R1放电。R2和R5分压得到约1.5V的电压加至运放的反相输入端(B),刚开机时电压A>B,运放输出高电平。这说使用Q1和Q2都导通,通过Q2的集电极输出9V电压。万用极工作。 随着C1的不断放电,A的电压不断下降,当A端电压小于B端电压时,运放输出低电平,Q2输出低电平,然后万用表就自动关机了。。是吧 至于定时的时间,就取决于R1和C1了。其关系为:t=-ln(A/U)RC,其电U为电容的初始电压,A为终止电压。以上电路的值约为14分钟,当把电容换成100uF时约为半小时。 嗯,看完万用表自我了结电路后,来,再看看那些好玩的软关机电路(都来源于万能的网络,分析过,原理上都可行的),且看他们又是如何“自杀”的?
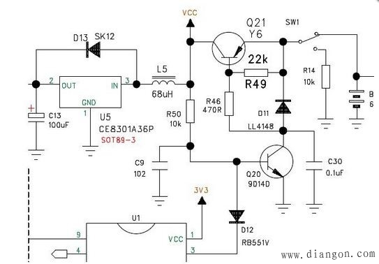
这个电路稍显复杂,但是原理还是一样的简单,就是电子开关的关断而已。
这个电路就是用MOS管来代替三极管而已,原理一样。不过更精简了。 嗯,收藏下先,再简单的电路,也积累下,来日说不定就用上了。 |











