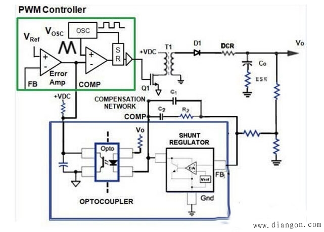
本文介绍数字隔离放大器误差放大器,它可改进初级端控制架构的瞬态响应和工作温度范围。传统的初级端控制器应用是利用光耦合器提供反馈回路隔离,利用分流调节器提供误差放大器和基准电压。虽然光耦合器作为隔离器用于电源中具有成本低廉的优势,但它会将最大环路带宽限制在50 kHz,而且实际带宽会低得多。快速可靠的数字隔离器电路在单封装内集成隔离式误差放大器和精密基准电压源功能,使用该电路可实现极低温漂和极高带宽的精密隔离式误差放大器。隔离式误差放大器能实现250 kHz以上的环路带宽,使得以更高开关速度工作的隔离式初级电源设计成为可能。借助正确的电源拓扑,更高的开关速度可支持在更为紧凑的电源中使用更小的输出滤波器电感和电容。 我们首先将讨论一个反激式转换器拓扑,因为就元器件数目而言,它是最简单的电路。反激式电路使用最少的开关;本例中,仅在初级端使用了一个开关,并在次级端使用了一个整流二极管。简单反激式电路通常用于输出功率相对较低的应用中,但它确实具有高输出纹波电流和低交越频率,因为存在右半平面 (RHP)零点。结果,反激式电路需要具备较大输出纹波电流额定值的大输出电容。图1显示采用光耦合器的方式,分流调节器在其中用作隔离式输出电压Vo的反馈电压误差放大器。分流调节器用作精确标准时,可提供精度典型值为2%的基准电压。输出电压经过分压,然后由内部误差放大器将其与分流调节器的基准电压进行比较,比较结果输出至光耦合器的LED电路。光耦合器LED由输出电压和串联电阻偏置,所需的电流量根据光耦合器电流传输(CTR)特性确定。

图1. 带光耦合器和分流调节器的反激式调节器框图
CTR为晶体管输出电流和LED输入电流之比。CTR的特性不是线性的,因光耦合器而异。如图2所示,光耦合器CTR值会在整个工作寿命内变化,对设计稳定性提出挑战。今天设计并测试的光耦合器其初始CTR通常具有2比1的不确定性,但长期工作在高功率和高密度电源的高温环境下,几年以后 CTR将下降40%。将光耦合器用作线性器件时,它具有相对较慢的传输特性(小信号带宽约50 kHz),因此对电源的环路响应也较慢。对于反激式拓扑而言,较慢的传输特性可能并不存在任何问题,因为该拓扑要求针对降低环路带宽而对误差放大器作出补偿,以便输出稳定。问题在于,随着时间的推移,光耦合器输出特性的变化可能会迫使设计人员进一步降低环路响应,以确保环路的稳定性。环路响应较慢的缺点在于这样做会使瞬态响应性能下降,且负载瞬态之后的输出电压需更长的时间才能恢复。增加一个更大的输出电容有助于减少输出电压的下降,但会增加输出响应时间。这样做会导致电源设计更复杂且更为昂贵;而尺寸更小、成本更低的解决方案是可以实现的。

图2. 光耦合器CTR下降
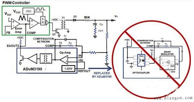
前文说明了光耦合器作为线性隔离器使用时在工作稳定性方面的困难;了解之后,便能检查隔离式误差放大器随时间和极端温度变化提供稳定可靠性能的能力。如图3所示,现以宽带运算放大器和1.225 V基准电压源部分代替分流调节器和VREF功能,并以基于数字隔离器技术的快速线性隔离器代替光耦合器。器件右侧的运算放大器具有同相引脚 IN(连接至内部1.225 V基准电压源)和反相引脚-IN,可用于隔离式DC-DC转换器输出的反馈电压连接(使用分压器实现连接)。COMP引脚为运算放大器输出,在补偿网络中可连接电阻和电容元件。COMP引脚从内部驱动发送器模块,将运算放大器输出电压转换为调制脉冲输出,用于驱动数字隔离变压器。在隔离式误差放大器左侧,变压器输出信号解码后转换为电压,驱动放大器模块。放大器模块产生EAOUT引脚上的误差放大器输出,驱动DC-DC电路中PWM控制器的输入。

图3. 隔离式误差放大器代替光耦合器和分流调节器
这款最新的隔离式误差放大器的优势包括:基准电压源和运算放大器设计为温度范围内具有最小的失调和增益误差漂移。1.225 V基准电压源电路在温度范围内的精度调整为1%,比分流调节器更精确,且漂移量更低。如图4所示,隔离式误差放大器的典型输出特性在-40℃至 125℃ 范围内的变化量仅为0.2%,实现了高度精确的DC-DC输出。为了保持稳定的输出特性,运算放大器的COMP输出经脉冲编码,可越过隔离栅发送数字脉冲,然后由数字隔离变压器模块解码回模拟信号,完全解决了使用光耦合器进行隔离时CTR值发生改变的问题。

图4. 隔离式误差放大器输出精度与温度的关系
若应用要求采用反激式电路以提供超乎寻常的快速瞬态响应,则可以利用推挽式拓扑配合隔离式误差放大器实现。推挽式电路如图5所示。图中,两个MOSFET交替开关,对变压器的两个初级绕组充电,然后两个带二极管的次级绕组导通,并对输出滤波器电感和电容充电。推挽拓扑经补偿后极为稳定,并具有快得多的开关频率和更快的环路响应。与反激式电路相同的隔离式DC-DC设计示例(5V输入到5V输出,1.0 A输出电流)现用于采用ADuM3190隔离式误差放大器的推挽式电路中。相比较慢的200 kHz典型反激式设计,推挽式设计具 有1.0 MHz开关频率;因此,与一款光耦合器相比,带宽更高的ADuM3190显然是更佳选择。输出滤波器电容从200 μF(典型反激式)下降至仅27 μF(推挽式),并增加了一个小型47 μH电感。图6中的波形显示100 mA至900 mA负载阶跃条件下,集成隔离式误差放大器的推挽式电路响应时间仅为100 μs,相比典型反激式拓扑的400 μs,速度提升了4倍。推挽式电路输出电压的改变幅度仅为200 mV,相比反激式电路的400 mV,其改变幅度减少了一半。使用速度更快的推挽式拓扑和带宽更高的隔离式误差放大器,可获得更快的瞬态响应高性能以及更小的输出滤波器尺寸。

图5. 集成数字隔离器误差放大器的推挽式转换器框图

图6. 集成数字隔离器误差放大器的推挽式转换器(100 mA至900 mA负载阶跃)
使用400 kHz高带宽隔离式误差放大器便有可能实现这些改进,提供更快的环路响应。次级端误差放大器具有10 MHz的高增益带宽积,比分流调节器速度快大约5倍,可在隔离式DC-DC转换器中实现更高的开关频率(高达1 MHz)。与在整个寿命周期和温度范围内具有不确定电流传输比的光耦合器解决方案不同,隔离式误差放大器的传递函数不随寿命周期而改变,在-40℃ 至 125℃的宽温度范围内保持稳定。有了这些性能上的改进,对于希望改善瞬态响应和工作温度范围的隔离式DC-DC转换器电源设计师而言,隔离式误差放大器将成为首选解决方案。
|