常见复位电路原理图
时间:2023-03-11来源:佚名
|
复位形式
a. 系统启动时的上电复位 b. 系统运行时的开关(按键)复位 复位电路的构成 复位电路一般由简单的RC电路构成 •电阻: 无用功耗 •电容: 复位时间(充放电时间) •反相器:波形整形 也可使用较复杂但功能更完善的电路 基本的 RC 复位电路: ![]() 增加放电回路的 RC 复位电路 ![]() 带电压监控功能的复位电路: ![]() 实用的复位监控电路:
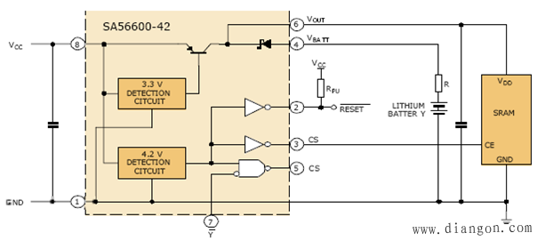
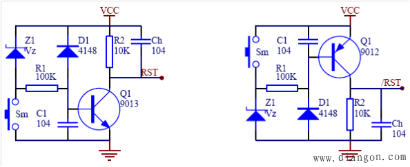
集成复位监控电路 - 1: ![]() 集成复位监控电路 - 2: ![]() 多功能复位监控电路 - 1: ![]() (内置WDT RESET EEPROM 监控器件接口电路) 多功能复位监控电路 - 2: ![]() (内置 SRAM 数据保护电路的监控器件 SA56600-42 的典型应用) ARM 的复位电路 - 1: ![]() ARM 的复位电路 - 2: ![]() |















