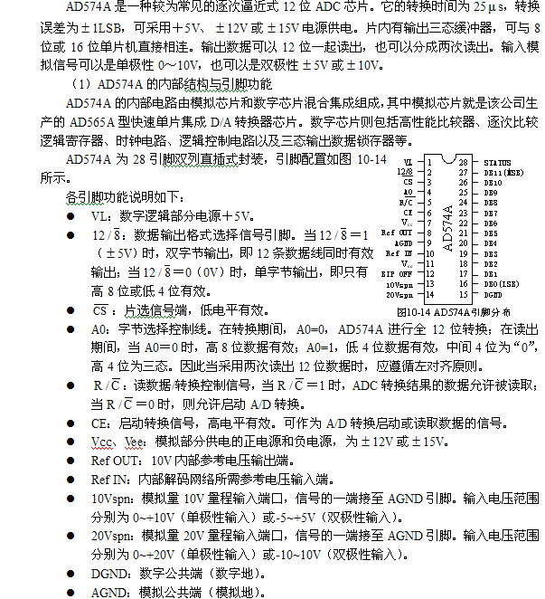
AD574A芯片与单片机的接口

时间:2023-03-11来源:佚名

AD574A芯片与单片机的接口

AD574A芯片与单片机的接口

AD574A芯片与单片机的接口

相关阅读

基于FET的100W音频放大器电路图

该 100W 音频放大器设计采用两个 V-MOSFET 晶体管技术作为输出级,可在 4 Ω 负载下提供 100W 输出。重要的是,通过添加散热器或风扇等方式使输出级的晶体管保持凉爽。 对于这种高功率...
2023-08-09
基于FET的100W音频放大器电路图

那些几乎失传的电工绝技,你掌握了几个?

在科技飞速发展的今天,电工行业也在不断变革。然而,曾经有一些电工绝技,如今却几近失传。掌握这些绝技的你,无疑将超越 80%的电工。 绝技一:手工绕制变压器绕组。 在过去,没有先进...
2024-10-15
那些几乎失传的电工绝技,你掌握了几个?

家里连续烧坏电器,用万用表测量零线火线之间电压380V为啥?

家里连续烧坏电器,用万用表测量零线和火线之间的电压是 380V,造成这种问题的原因应该是总零线断了。 以下是一张居民用电的电力系统图草图,以此为例,给大家介绍一下居民用电...
2023-06-11
家里连续烧坏电器,用万用表测量零线火线之间电压380V为啥?

兆欧表的正确使用指南

兆欧表,亦称摇表,是电气检测中不可或缺的工具,专用于评估电气设备的绝缘性能,其刻度以兆欧(MΩ)为单位,直观反映绝缘电阻值。以下将详细介绍兆欧表的分类、适用场合、使用前的...
2024-09-03
兆欧表的正确使用指南

你还能把水电样板间做的再漂亮点吗?—周工有话说

开篇小编就想问一句,是不是最有经验和技术的师傅、最有水平的质检员和施工员、都来做样板间了呢?是不是建设单位、监理单位、施工单位只需要把样板间做得好就足够拿来交差了...
2023-06-11
你还能把水电样板间做的再漂亮点吗?—周工有话说

热销商品

加厚abs安全帽电工建筑工地程施工领导监理透气防砸头盔可印字V型

这款加厚ABS安全帽专为电工、建筑工地施工人员、领导及监理设计,采用高强度ABS工程塑料,抗冲击、防砸性能优异,有效保障头部安全。帽体加厚设计,增强耐用性与防护等级...
5.8

欧普led筒灯3w孔灯超薄桶灯吊顶天花灯过道嵌入式洞灯客厅5w

欧普LED筒灯是一款高品质嵌入式照明产品,适用于客厅、过道、吊顶等多种场景。采用优质LED光源,提供3W和5W两种功率选择,光线柔和均匀,显色指数高,有效还原真实色彩。超...
7.45

水口钳高硬度模型剪钳电子钳工业级口水剪斜嘴钳偏口斜口专用钳子

水口钳高硬度模型剪钳是一款工业级精密工具,专为电子、模型制作及精细作业设计。采用优质高碳钢材质,经热处理工艺打造,具备卓越的硬度和耐磨性,可轻松剪切金属引脚、...
4.8

170电子剪钳II 如意斜口钳 工业斜嘴钳水口钳 模型剪塑胶钳尖嘴钳

170电子剪钳II如意斜口钳是一款专业级精密工具,集工业斜嘴钳、水口钳、模型剪、塑胶钳与尖嘴钳功能于一体,适用于电子维修、模型制作、手工艺及精密作业。其采用优...
4.5

安全帽国标工地加厚施工领导透气安全头盔建筑工程监理免费印字

本款安全帽严格遵循国家GB 2811-2019标准,专为建筑工程、工地施工及监理人员设计。采用高强度ABS工程塑料,加厚壳体有效抗冲击,保障头部安全。帽体轻盈透气,内置可调...
10

网站栏目