怎样提高光电耦合器的传输速度
时间:2023-03-11来源:佚名
|
当采用光耦隔离数字信号进行控制系统设计时,光电耦合器的传输特性,即传输速度,往往成为系统最大数据传输速率的决定因素。在许多总线式结构的工业测控系统中,为了防止各模块之间的相互干扰,同时不降低通讯波特率,我们不得不采用高速光耦来实现模块之间的相互隔离。常用的高速光耦有6N135/6N136,6N137/6N138。但是,高速光耦价格比较高,导致设计成本提高。这里介绍两种方法来提高普通光耦的开关速度。 由于光耦自身存在的分布电容,对传输速度造成影响,光敏三极管内部存在着分布电容Cbe和Cce,如图1所示。由于光耦的电流传输比较低,其集电极负载电阻不能太小,否则输出电压的摆幅就受到了限制。但是,负载电阻又不宜过大,负载电阻RL越大,由于分布电容的存在,光电耦合器的频率特性就越差,传输延时也越长。
图1 光敏三极管内部分布电容 用2只光电耦合器T1,T2接成互补推挽式电路,可以提高光耦的开关速度,如图2所示。当脉冲上升为“1”电平时,T1截止,T2导通。相反,当脉冲为“0”电平时,T1导通,T2截止。这种互补推挽式电路的频率特性大大优于单个光电耦合器的频率特性。
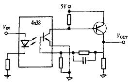
图2 2只光电耦合器构成的推挽式电路 此外,在光敏三极管的光敏基极上增加正反馈电路,这样可以大大提高光电耦合器的开关速度。如图3所示电路,通过增加一个晶体管,四个电阻和一个电容,实验证明,这个电路可以将光耦的最大数据传输速率提高10倍左右。
图3 通过增加光敏基极正反馈来提高光耦的开关速度 |












