三菱PLC双相高速计数器图解
时间:2023-03-11来源:佚名
|
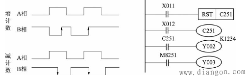
三菱plc双相高速计数器(C251-C255): A相和B相信号决定计数器是增计数还是减计数。如下图所示,当A相为ON时,B相由OFF到ON,则为增计数;当A相为ON时,B相由ON到OFF,则为减计数。当X012接通时,C251计数开始。其输入来自X000(A相)和X001(B相)。只有当计数使当前值超过设定值,则Y002为ON。如果X011接通,则计数器复位。根据不同的计数方向,Y003为ON(增始值计数)或为OFF(减计数),即用M8251~M8255,可监视C251-C255的加碱计数状态。
注意:三菱plc高速计数器的计数频率较高,它们的输入信号的频率受两方面的限制。一是全部高速计数器的处理时间。因采用中断方式,所以计数器用的越少,则可计数频率就越高;二是输入端的响应速度,其中X000、X002、X003最高频率为10kHz, X001、X004、X005最高频率为7kHz。 |









