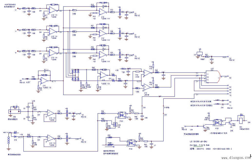
接手一台LG变频器,型号如上图所示。上电后报接地故障,索性将相关故障检测电路画了一下。代换故障元件U13,将故障修复后,重标了一下正常状态的静态电路,供大家参考。
故障检测电路,包括电流信号检测电路、功率模块温度检测电路、直流回路电压信号检测电路、熔断器状态检测电路等四大部分。
其中电流信号检测电路和电压检测电路,稍为复杂,又进而可分为数个部分。

1、电流信号检测电路
1)模拟信号放大电路
U12、U13(TL084C 四运放IC)内部部分电路,对电流互感器输出的电流信号进行初步(反相)放大后,经过电平位移,处理为MCU可以接受的电压信号,送入MCU的79、80、81引脚。这是三路模拟电压信号。
2)电流信号基准电路
由MCU的86脚(或为 5V供电引脚)的 5V,经U14反相处理为-9.7V的电流准电压,再送入U12、U13组成的反相器(与输入信号构成加法器)电路,经衰减形成2.4V的电流基准(表征为零电流水平)信号,输入MCU。
3)过载/接地故障信号形成电路
电流互感器输出的采样电流信号,经第一级放大后,同时输入由D5~D7组成三相全波整流电路,得到IUVW全电流信号,经U14进一步处理为“单向电流信号”,送入后级窗口电压比较器电路,过载发生时,据运行状态的不同,报出过载或接地故障。
2、直流电压信号检测电路
1)从开关变压器的-15V工作绕组,反向整流取出开关管饱和期间(相关于一次高压绕组接入DC530V)产生的感生电压(象征着DC530V的高低),由R46、R45分压衰减为3.9V采样信号,经U13电压跟随器处理后,输入至MCU的83脚。此为一路模拟电压信号,用于直流回路电压显示。
2)D19整流输出的电压检测信号,同时与ZD3构成的基准电压信号相比较,当大于基准电压时,光耦PC8导通,将过电压信号故障信号输入MCU的55脚。
3、模拟温度检测信号
模块温度变化由2k热敏电阻取出,与R27、R61分压后,由U13电压跟随后,输入至MCU的83脚。
4、熔断器状态检测电路
在熔断器完好时,光耦PC6的输入端电压为0V,不能形成输入侧发光二极管的电流通路。当熔断器熔断后,FUSE1两端出现巨大的电压差,经R30限流,光耦PC6输出端4脚由 5V变为0V,将熔断器的故障信号,输入至MCU的75脚。
同时,以上各路故障信号(熔断器故障信号除外),同时还输入F21(全称为SN74F21)与门电路,处理后,送入MCU的52脚。
该机型的故障检测电路,在一图中已经全了。也作了最简要的原理分析,希望对大家有用。