晶体管单级放大电路
时间:2023-03-14来源:佚名
|
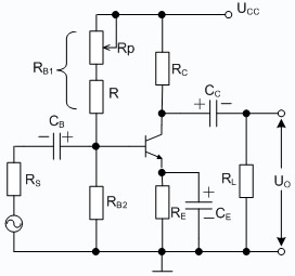
单级放大电路是放大器的基本电路。根据电路结构的不同,可分为共射、共基和共集三种组态的基本放大电路。不管是哪种组态,它们的直流通路是一致的。因此,这里以应用最广泛的共射组态电路为例,介绍单级放大电路静态的调整和测试。
图1 小信号放大电路原理图 交直流负载特性图,如图2所示:
图2 交直流负载特性图 2、静态工作点电流ICQ的测量 |
|
单级放大电路是放大器的基本电路。根据电路结构的不同,可分为共射、共基和共集三种组态的基本放大电路。不管是哪种组态,它们的直流通路是一致的。因此,这里以应用最广泛的共射组态电路为例,介绍单级放大电路静态的调整和测试。
图1 小信号放大电路原理图 交直流负载特性图,如图2所示:
图2 交直流负载特性图 2、静态工作点电流ICQ的测量 |







