全电压启动的消火栓泵电路
时间:2023-03-15来源:佚名
|
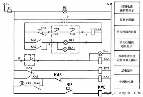
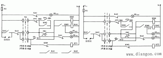
1.特点:一用一备,互为备用,故障自动切换;双电源自投自复;降压软启动; ![]() 2.控制要求: ①控制柜上手动控制; ②消火栓箱手动按钮启动; ③消防模块控制; ④消防中心远距离自动/手动控制; ⑤故障报警(在控制盘及消防中心均要求反映); ⑥水源水位过低停泵;⑦管网水压过高报警停泵。 ![]() 3. 消火栓箱内消防按钮的控制启泵 转换开关SA处于“1号用,2号备”。 当发生火灾时,打碎消火栓箱内消防专用按钮上的玻璃(或用力压下塑料面), SE1~SEn复位(断开)KA4↓→KT3↑→延时后→KA5↑→KM3↑→1号泵电动机M1启动加压。→KA1↑→H1YE1↓,H1GN1↓→H1RD3↑ 4. 水池水位过低停泵 当水源水位过低或无水时,水位信号器S1↑→KA3↑→水泵电机停转 ![]() 5. 消防模块控制启泵 FAS接入消防控制系统控制模块的两个常开触点,当火灾时消防中心控制模块常开触点闭合后, KM3↑,KM4↑→1号泵和2号泵电动机M1启动加压。 6.故障自投 当1号泵出现故障造成过载或接触器接电不动作时 FR1↑(或KM3↓)→KA1↓→H1RD3↓,同时:KT2↑→延时后→KM4↑→2号泵自动投入运行,并且:KA2↑→H1YE2↓,H1GN2↓→H1RD4↑ |










