LED照明电源当中次级恒流的一些常见方法
|
本文就对LED照明电源当中次级恒流的一些常见方法进行了总结,希望能够帮助新手进步。可以毫不夸张的说,LED驱动电源将直接决定LED灯的可靠性与寿命。作为电源工程师,我们知道LED的特性需要恒流驱动,才能保证其亮度的均匀,长期可靠的发光。 首先我们先来谈谈比较流行的TL431的几种恒流方式。 单个TL431恒流电路
如上图,即是利用单个TL431恒流的示意图。这种电路的原理非常简单,主要利用了431的2.495V的基准来做恒流,并且同样限制了LED上面的压降,但优点与缺点同样明显。 优点: 电路简单,元器件少,成本低,因为TL431的基准电压精度高,R12,T13只要采高精度电阻,恒流精度比较高。 缺点: 由于TL431是2.5V基准,故恒流取样电路的损耗极大,不适合做输出电流过大的电源。而此电路的致命缺陷是不能空载,故不适合做外置式的LED电源,所以下面我们对线路的一些缺陷进行了改进。 单个TL431恒流改进型电路
如上图,即是利用单个TL431恒流的改进型示意图 原理:此电路同样是利用了TL431的2.495V的基准来做恒流,跟上面的电路不同点在于减少了电流取样电路的电压,只要合计设计R12,R13,R14的值,可以限制LED上面的压降。 优点: 电路简单,元器件少,成本低,跟上面电路相比,显着降低了取样电阻的功耗,恒流精度很高,克服了上面的电路不能空载的致命缺陷,当有个别LED击穿时,可以自动调整输出电压。 缺点: 当输出空载时,输出电压会有上升,上升幅度由电流取样电路电阻与R12,R13的比值决定。 其实这个电路的真正缺点是:当单个LED的压降一致性不高时,恒流点也会相应发生变化。 比如最常见的12串的LED灯,最低压降为35.5V左右,最高回到37.4V左右(个人的经验,当然不同厂家的情况会不一样),那么恒流精度就会相差到5%-8%。 两个TL431恒流电路
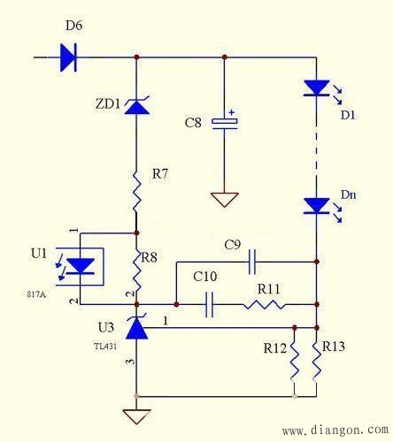
从图中我们可以看到,左边ZENER可透过Photo限制达恒压效果,但不是保护Shutdown而是一直卡着右边ZENER.很难灌350mA到Currentsensor。 这个电路还有个最大特点是:在某个范围内可以精确的恒压恒流。 3个TL431恒流电路
其实这个电路是在原本电路基础上增加了一个恒压电路而已。 三极管恒流方案
此图原理是通过改变三极管的IB电流来控制LED中的电流,同样存在损耗大的缺点。 LM358恒流电路
此电路的优点是电路相对比较简单,恒流精度极高,不受温度影响,成本较低,是目前大部分厂家使用的经典电路,你把它看成一个反向比例运算放大器就明白妙处了。 其实LED电源的次级恒流的变化是比较多的,在这里我们为大家列举的电路也许并不完全,只是挑选了一些比较经典的电路来进行分析,所以可能会有一些纰漏,欢迎大家及时进行补充。 |















