1.主回路端子的说明及接线 2.控制回路端子说明及接线 现在以三菱高性能、多功能的FR-E540为例来阐述。该系列变频器的基本接线图如下图所示。
变频器的基本接线图1.主回路端子的说明及接线
(1)主回路端子的说明如下表所示:
主回路端子说明

(2)主回路接线变频器的主接线

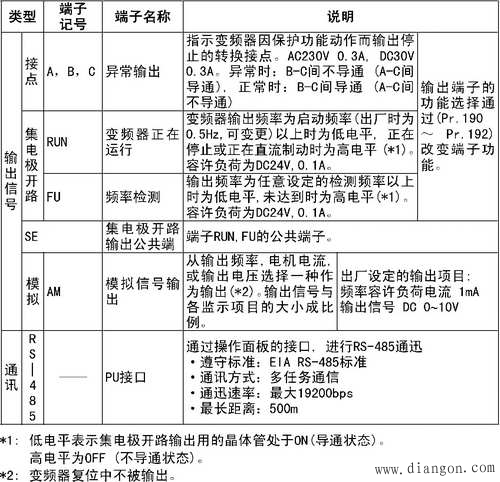
①电源及电机接线的压着端子,请使用带有绝缘管的端子。 ②电源一定不能接到变频器输出端上(U,V,W),否则将损坏变频器。 ③接线后,零碎线头必须清除干净,零碎线头可能造成异常,失灵和故障,必须始终保持变频器清洁。在控制台上打孔时,请注意不要使碎片粉末等进入变频器中。 ④为使电压下降在2%以内,请用适当型号的电线接线。 ⑤长距离布线时,由于受到布线的寄生电容充电电流的影响,会使快速相应电流限制功能降低,接于2次侧的仪器误动作等而产生故障。 ⑥在端子+,PR间,不要连接除建议的制动电阻器选件以外的东西,或绝对不要短路。 ⑦变频器输入/输出(主回路)包含有谐波成分,可能干扰变频器附近的通讯设备(如AM收音机)。 ⑧不要安装电力电容器,浪涌抑制器和无线电噪声滤波器(FR-BIF选件)在变频器输出侧。这将导致变频器故障或电容和浪涌抑制器的损坏。 ⑨运行后,改变接线的操作,必须在电源切断10分钟以上,用万用表检查电压后进行。断电后一段时间内,电容上仍然有危险的高压电。2.控制回路端子说明及接线 (1)控制回路端子说明 控制回路端子说明


(2)控制回路接线 控制回路接线说明如下: ①端子SD,SE和5为输入出信号的公共端,这些端子不要接地。请不要把SD-5端子和SE-5端子互相连接。 ②控制回路端子的接线应使用屏蔽线或双绞线,而且必须与主回路,强电回路(含200V继电器程序回路)分开布线。 ③由于控制回路的频率输入信号是微小电流,所以在接点输入的场合,为了防止接触不良,微小信号接点应使用两个并联的接点或使用双生接点。 ④控制回路的接线建议选用0.3mm2~0.75mm2的电缆。

控制回路的端子排列 |