怎样用继电器实现2种不同的电压转换
|
可用2种方式实现:1、用4个用继电器组成的控制电路来实现,见下图:
电路原理说明:本图由4个直流继电器组成,其J1、 J2、J3 这3个继电器的分别控制3个调压器(即用它们的常开触点分别作3种电源与3个调压器的电源开关),K1、K2、K3为双触点按钮,分别作3个调压器的启动工作按钮。 J0继电器与R1、C1 组成点动控制电路,它受K1~K3这 3个按钮控制,这3个按钮为点动按钮,其按下时间应大于1秒:如按下K1按钮,使J0支路通导,由于C1要保持原通电前0V电压不变,故瞬间使J0电压=24V,使J0立刻吸合,其J0的常闭触点断开,使J1~J3支路失电断开。随之J0的内阻对C1充电,使C1电压由0增加,则又会使J0的电压由24V 下降,延时0.5秒,J0的电压低于其最小吸合电压时,J0断开,其常闭触点闭合(使24V又加在J1~J3的上端),由于此时K1仍处于按下(即闭合)状态,故使J1继电器得电吸合自锁(即使第一个调压器工作)。延时1秒后,K1按钮抬起,使J0支路断电,C1此时将通过并联电阻R1放电,直至C1电压=0.。即K1的抬起过程对J0无影响。 如再按下K2按钮,又使J0立刻得电吸合,由于J0常闭触点断开时刻前于J2吸合的动作时间,故使J1~J3的电源先断开,0.5秒后J0断开,又使3个继电器上端接通24V电源,由于此时K2仍处于按下状态,故使J2继电器得电吸合即自锁。即此过程是先使第一个调压器断电后,再使第二个调压器通电工作。 该电路只容许每次只按一个按钮,按下的瞬间先断开3个继电器电源,0.5秒后才使按下的按钮所对应的继电器得电闭合且自锁,确保只按下按钮所对应的调压器工作。另二路处于断电状态。 2、用单片机与3个继电器等元件组成控制电路,见下图:
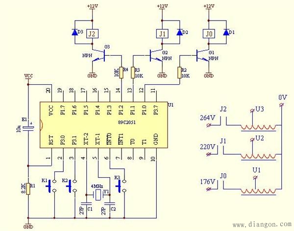
电路说明:单片机选用89C2051,其P1.0~P1.2分别接3个继电器(J0、J1、J2),其触点分别作为3个调压器的电源开关。K1、K2、K3分别为3个调压器的启动按钮。 编程思路:与硬件电路动作相似,即:按下任意一个启动按钮(如K1),立即使P1.0~P1.2皆输出为0(使J0~J2皆失电断开),再延时0.5秒(即调0.5秒延时子程序),子程序返回,再使该按钮(K1)对应的输出口(如P1.0)输出为1(高电位),使对应(J0)继电器得电闭合,即右侧图 U1调压器得电工作。 这二种电路相比较,第一种简单易搞,适用于广大电气操作者。 |








