变频器主回路接线注意事项
时间:2023-03-20来源:佚名
|
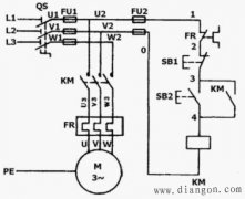
电源一定要连接于变频器主电路电源端子R、S、T。如果错将电源端子接于其它端子,将损坏变频器。另外应确认电源电压应在铭牌标明的允许电压范围内。
☆ 接地端子必须良好接地,可防止电击或火警事故,另外能降低噪声。 ☆ 必须用带绝缘管的压接端子连接端子和导线,保证连接的可靠性。 ☆ 接线后,零碎线头必须清除干净,掉入变频器中的零碎线头可能造成变频器失灵和故障。在控制台打孔时,请注意不要使碎片粉末等进入变频器中。完成电路连接,检查以下诸点: ☆ 要改变接线,首先应切断电源,并注意主电路滤波电容器完成放电需要一定时间,为避免危险,要等待充电指示灯熄灭,再用直流电压表测试,确认电压值小于25V后,才能开始作业。 ☆ 配线时,配线线径规格的选定,请依照电工法规的规定施行配线,以策安全。 ☆ 三相交流输入电源与主回路端子(R,S,T)之间的连线一定要接一个无熔丝开关。最好能另串接一电磁接触器(MC)以在变频器保护功能动作时可同时切断电源。(电磁接触器的两端需加装R-C突波吸收器) ☆ 变频器和电机间的接线距离较长时,特别是低输出频率情况下,会由于电压下降而导致电机的转矩下降。 ☆ 在端子( ), PB间,不要连接制动电阻以外的东西,绝对不要短路! ☆ 电磁波干扰:变频器输入/输出(主回路)包含有谐波成分,可能干扰变频器附近的通讯设备(如AM收音机)。因此,可安装选件无线电噪音滤波器(仅用于输入侧)或线路噪音滤波器,使干扰降至最小。 ☆ 不要安装电力电容器,浪涌抑制器和无线电噪音滤波器在变频器输出侧。这将导致变频器故障或电容和抑制器的损坏。如上述一种设备已安装,请立即拆掉。 |






