浅谈重点工业用能企业能耗在线监测系统架构及应用
|
摘要:本文以典型工业城市为主要实施目标,通过分析其重点用能企业用能情况,建设重点用能企业能耗在线监测系统,并将该系统应用到齐齐哈尔市。监测系统充分利用了互联网 、大数据分析及数据建模等技术,建立了统一的应用平台,并取得了显著的效益。通过项目实践,表明重点用能企业能耗在线监测系统可以在能源管理中起到促进作用,有效提高能源管理水平。 关键词:能源管理;节能降耗
1引言 近年来,我工业化、城镇化进程明显加快,消费结构快速升级,对能源需求依然旺盛,社会经济的发展与资源环境保护之间的矛盾突出,提高能源使用率,在环境友好的情况下进行社会发展已成为家策略和社会共识。 按照家“十三五”发展规划,到2020年,全万元内生产总值能耗比2015年下降15%,能源消费总量控制在50亿tce以内,虽然我在环境保护方面取得了巨大成就,单位能耗保持持续降低的态势,但与进家相比差距较大,节能减排工作仍然面临巨大挑战。 虽然节能形势严峻,但也迎来难得的历史发展机遇。一是由于开展了大量的社会宣传与科学普及活动,使得企业和个人的节能环保意识不断提高;二是家的政策导向,使得企业不断加大调整产品结构力度,并突出科技创新能力在其中的作用。在这样的政策与社会环境下,为进一步推进节能减排创造了有利条件。
2 解决方案 工业化城市能源消耗较大,是目节能领域重点管控对象。为此针对典型工业城市的能耗现状,需要开发重点用能企业能耗在线监测系统。在此系统中,主要从以下三个层面解决当能耗在线监测系统的问题。
2.1 数据采集层面 企业能耗数据实时采集采取逐步推进的建设方式,逐步完善工业企业的实时采集对象,推进主要能源计量器具的智能化覆盖,实现能耗数据的在线实时采集。 采用IEEE1888泛在绿色控制网络协议,完成对工业企业能耗数据进行采集,通过 Internet网络、GPRS/3G无线网络等方式,以压缩加密方式,传输到能耗在线监测预警平台的数据中心服务器,同时具备断点续传功能,保证企业采集能耗数据的实时性、可靠性。为此,在企业内部采用二级采集方式:数据采集网关直接面向各级生产系统,然后再通过企业端设备向上传输到上级系统(市级平台,见图 1)。
图1 数据传输拓扑图 2.2 数学分析层面 运用大数据技术、云计算技术以及数据建模技术对系统进行支撑,解决系统数据量大、运算逻辑复杂、预测数据不准等问题。系统数据量巨大,先要解决好存储问题,然后是查询、检索以及加工(处理)问题,因此,系统包含一系列面向大数据处理的工具和方法。通过大数据研发,可以将其发现的问题规律应用到相关领域,通过解决海量数据处理问题促进其突破性发展;另外云计算技术也将改变信息技术产业的生态环境,无论是基础设施、计算机与网络设备制造,还是软件都会发生巨大的变化。
2.3 统一平台层面 通过重点用能单位能耗在线监测系统,以工业能耗为重点,纳入建筑、交通、公共机构等领域能耗在线监测数据,实现多领域的数据共享,为全市节能减排工作整体规划提供数据支撑,提高齐齐哈尔市各职能部门的办公效率,降低监管成本,同时把分析数据通过系统接口的方式,按需提供给协同办公部门,打破数据孤岛壁垒。 基于以上研究及探讨,开发出了面向典型工业城市的重点用能企业能耗在线监测系统。 系统基于管控一体化信息平台,采用分布式部署方式。在整体需求的基础上,对系统的业务功能及核心数据进行统一规划,以期达到结构清晰和易于扩展。系统设计过程中,遵循实用可行、适用易用、安全可靠、先进成熟、可扩展、可移植的原则,以保证项目能够安全、稳定、有效的运行,同时也能满足未来 5年甚至15年的系统扩展需求。 在系统功能方面,采用微服务的方式,设计了工业领域能耗动态监管、工业领域能耗水平识别评价、重点用能企业能效对标分析、重点用能企业节能分析及考核、城市能源预测及预警以及决策支持及专家智能等系统功能,同时提供了报表分析工具、计算引擎工具、模型分析工具等十多种支持工具,方便对能源数据进行管理和分析。 齐齐哈尔市是一个典型的工业城市,重点用能企业能耗在线监测系统在齐齐哈尔市的实施具有代表性,本文将以该市为例进行说明。
3 重点用能企业能耗在线监测系统在工业城市中的应用 齐齐哈尔市是“一五”期间家投资兴建起来的重工业基地,是典型的一市多镇工业城市。工业能源消费量的持续增长,给该市的能源管理带来了巨大的压力及挑战,传统的能源监测手段已经不能满足能源精细化管理的需求,需要引入新的能源监控平台及管理手段,而重点用能企业能耗在线监测系统在齐齐哈尔市的应用中达到了预期的效果。
3.1 系统调研 由能源管理专业团队进行专项调研,详细了解齐齐哈尔市能源管理现状,在调研过程中发现,该市在能源管理过程中存在以下特点: (1)工业领域能源消耗量高且呈逐年增长趋势,耗能相对集中,管理难度大 2016年全市能源消耗量857.1万tce,其中规模以上工业综合能源消费量为510.85万tce,占比 59.6%;电力、热力生产和供应业能耗240.1万tce,占规模以上能耗比重为46.98%,耗能集中度较为明显。仅靠各企业上报的能耗数据,已经无法满足能源精细化管理的需求,管理难度大。 (2)缺乏及时有效的数据及分析工具,管理手段单一 数据获取滞后,已不能反映当能源消耗和节能的状况,而能效分析、节能监察、能源宏观决策等对能源信息有较高的实时动态需求,缺乏时效性的数据难以满足要求。数据覆盖面窄,不能形成完整统一的数据体系,无法反映能源消费的情况。缺乏有效的数据分析模型和预测工具,对数据进行科学分析处理的手段不足,缺乏预测和预警的信息支撑,对民经济发展和能源管理决策的支持力度较弱。 (3)存在信息孤岛,未能实现信息共享 全市能源计量信息、企业能源消耗信息、节能监察和监测相关信息等相互独立,没有实现资源共享,没有积累长期数据的技术手段,数据信息的价值没有发挥出来,缺乏对城市节能综合管理的支撑作用。
3.2系统设计及实施 针对调研过程中发现的问题,我们对“齐齐哈尔市重点用能企业能耗在线监测预警平台”的逻辑架构设计进行了相关调整和化,以工业企业现场数据采集为起点,向上依次包括数据传输层、数据存储层、支撑平台层、应用层和展示层,清晰的层次结构既满足了项目的需求,又保证了后续的扩展性。
图 2 能源在线监测系统设计框架
3.3项目培训及交付和运维 项目建成以后形成项目验收文档,并交付专家团队进行验收,验收内容包括项目过程文档、系统设计文档、系统测试文档等。项目验收之后转入后期运维及技术工作,此时运维团队介入,新的服务模式开启。 依托于完整的运维体系,实现7×24h不间断的服务,系统问题15min内响应,2h出具解决方案的服务模式,同时对系统的运行状态进行监控,提发现并及时解决系统问题,保证系统的稳定运行;运维全流程状态可视,便于管理者及时跟进。
3.4系统应用成效 目该系统已经完成全市 62 家企业能耗的实时采集工作,通过对采集数据的分析、预警以及跟踪,能及时发现能耗异常情况并进行提干预,提高了齐齐哈尔市能源管理水平,具体体现在以下几个方面: (1)实现由静态监管转为动态监管的转变 通过建立标准化的能耗采集监测体系,规范采集实际工作中的操作流程,对接入监测的数据进行规范处理,确保能耗在线监测数据的有效性,从而根据在线监测的实时数据进行分析,对所管辖的企业进行数据的动态分析,及时干预,保证节能政策的高效、正确的执行。 (2)实现由单一部门管理向联合办公的转变 通过重点用能单位能耗在线监测系统,以工业能耗为重点,编入建筑、交通、公共机构等领域能耗在线监测数据,实现多领域的数据共享,为全市节能减排工作整体规划提供数据支撑,提高齐齐哈尔市各职能部门的办公效率,降低监管成本。 (3)实现由强制执行变为主动引导的转变 建立公共服务平台,实现、用能企业、节能服务公司及公众的紧密连接,通过平台发挥节能减排政策的激励作用和示范效应,引导企业提升能源利用效率、加强用能管理。向公众宣传节能理念,加大节能宣传和教育,提高全民节能意识。 (4)实现由单维度分析向多维度分析的转变 采用了数据立方体的分析方式,允许在多个抽象层进行数据分析,对于数据量大、维度多的统计分析提供了一个可泛化通用的工具,实现按照能源品类、区域、行业、工序等维度的多维度分析,从而实现对问题的精准定位。 (5)实现由事后分析到预测分析的转变 在获取监测范围内齐齐哈尔市重点区域、行业、企业能源使用、消耗、配置及调度情况的基础上,对历史能耗数据进行数据挖掘,并利用大数据技术进行精准的分析,基于企业实时、历史用能数据,实现对全市各个能源品种的平均日消费量进行趋势分析,对全市工业领域各个能源品种的库存周转情况进行储备预警,结合大数据技术和系统计算及化模型,能够对能源消耗趋势进行精准的预测,提掌握行业、区域的能源消费趋势,进行提干预,提布局管控政策,从而保证节能政策的高效和准确执行。
4安科瑞工业能耗监测系统介绍(含元件选型) 4.1系统概述 多年以来,我对于企业能耗的收集,大多采用企业定期上报耗能报表的采集方式,企业自行上报的能耗报表,往往因为企业自身经营的需要,带有或多或少有利于企业的倾向性特征,并非完全客观反映实际能耗。能耗管理部门也没有其他直接有效的手段,获取重点企业的实际能耗信息,因此更无法做到对不同类别耗能指标的有效分析,据此制定针对性的能耗管理政策。也无法进一步提出节能方案,有效降低能耗。 工业能耗在线监测系统是一个集成Intranet/Internet网络技术、GPRS无线传输技术、Web Service软件技术、数据库技术等于一体的大型数据综合管理系统。系统为管理者、各级能耗内部用户、浏览者提供了一个访问的网络通道,搭建了一个合理、高效的信息传输平台和管理平台。工业能耗在线监测系统的开发应用为管理部门、企业生产管理、计量管理、节能管理提高到一个新的高度,是我们对节能减排、节能降耗实现的一种行之有效的解决方案。
能源组成及监测内容:
图3 能源组成
图4 监测内容 用电类:采集采暖、锅炉、空调、制冷、照明、办公、电梯、水泵、风机、通风机等耗电设备的用电信息。主要监测其用电量,对于大耗电设备监测其电流、电压及功率因数等信息。 配电类:采集6kv/10kv配电开关设备、变压器,状态信号、电压、电流、有功功率、无功功率、功率因数、电能质量、电能量等。 用水:自来水和蒸汽;采集具有485通讯功能的智能热量表、蒸汽流量计、水表等; 用气:煤气、天然气;采集具有485通讯功能燃气表; 环境参数:采集具有485通讯功能的温度/湿度计;采暖空调供回水温度;
4.2系统框架
图5 系统框架
(1)能源消费管理系统:该系统可以对重点用能企业煤、电、油、气、热、水等能源和耗能工质进行定期录入和实时采集,并将收集到的能耗数据进行整理存储,为汇总分析和上报作数据支持。 (2)能源利用状况信息报送系统 重点用能企业可通过该系统将企业本年度的《能源利用状况报告》,报送至市节能监察中心,经初审核后,上传至省节能监察总队审核,而后上报家有关部门。 (3)单位能耗水平识别评价系统 利用重点用能单位能耗数据,对企业用能状况进行分析评价,查找问题。为节能管理部门掌握、分析信息和研究节能改造并制定相关政策措施提供科学的依据和平台。 (4)决策服务和专家咨询服务系统 系统提供直观、简明、快捷的数据信息查询和决策支持服务。对重点用能企业的能耗进行科学、合理的咨询指导,帮助重点用能企业做出及时、正确、可行、有效的解决方案。 (5)能耗预测、能源安全预警系统 通过系统掌握重点用能企业能源购置、使用、消耗及生产情况,对企业的用能情况进行综合的评判和分析,对比同期值和限定值,对能耗超标情况予以预警提示。 在获取能源使用的基础上,进行数据挖掘分析,实现能耗的预测分析功能,为相关部门的宏观决策提供支撑体系。 (6)节能监察及信息发布、法律法规知识培训系统: 通过该系统平台,可对省重点耗能企业做节能监察工作;发布节能法律法规标准以及能源基础知识、能源统计知识、节能监测方法等资料;处理日常节能管理工作相关的公文、通知、公告等。
4.3系统网络结构 系统把数据信息从各个企业的能源监控中心采集到后台的数据库系统,经分析与处理,提供分析预测和预警功能。同时通过门户网、无线终端等手段为省、市领导以及相关委办局提供了多方位、可视化的便捷服务。
图6 系统网络结构
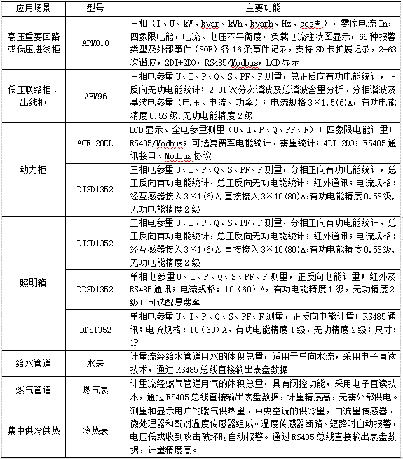
4.4能耗监测系统产品选型
5总结 “面向典型工业城市的重点用能企业能耗在线监测平台”的建设是信息化与节能工作相结合的一种可行方式,能有效地提高企业的能源利用效率,挖掘企业的节能潜力,对提高企业的能源科学管理水平具有战略意义。该系统在齐齐哈尔市应用后,万元产值能耗降低5%左右,达到了预期的效果,而且随着监控系统的持续运行,单位能耗仍然会有下降的空间。
【参考文献】 [1]“十三五”节能减排综合工作方案[Z]. 2015. [2]王晓雯,姚昆,张杰,于莉敏.面向典型工业城市重点用能企业能耗在线监测系统及应用实践 [3]安科瑞企业微电网设计与应用手册.2019.11版 作者简介:缪建梅,女,安科瑞电气股份有限公司,主要从事电气防火限流式保护器的研发与应用 |












