怎么选择鼠笼式电动机的起动方式?
时间:2022-11-19来源:佚名
|
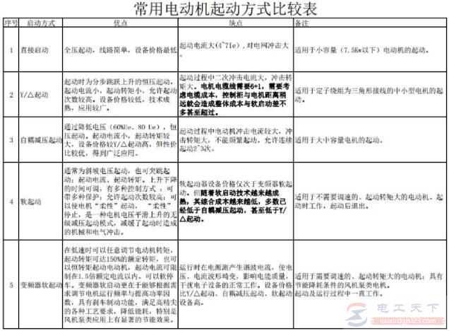
鼠笼式感应电动机的起动方式,分为直接起动和降压起动两种。降压起动又分为星-三角降压起动、自耦变压器降压起动、延边三角形降压起动和接入电阻(或电抗)降压起动、变频器、软起动等方式。 鼠笼式电动机的起动方式各种起动方式具有不同的持点,但均必须满足下列三个条件: 1、起动所引起的电网电压降一般不能大于15%电网额定电压。 2、起动容量不应超过供电设备(如变压器)的负荷能力。 3、电动机的起动力矩应大于所传动机械的静阻力矩,以保证电动机能正常起动。 上表中列出鼠笼式感应电动机各种起动方式的起动电压、起动力矩、起动电流、适用场合和起动特点等,在择该种电动机的起动方式时,可以参考下。
|









