两地控制同一台电机的接线图
时间:2022-12-11来源:佚名
|
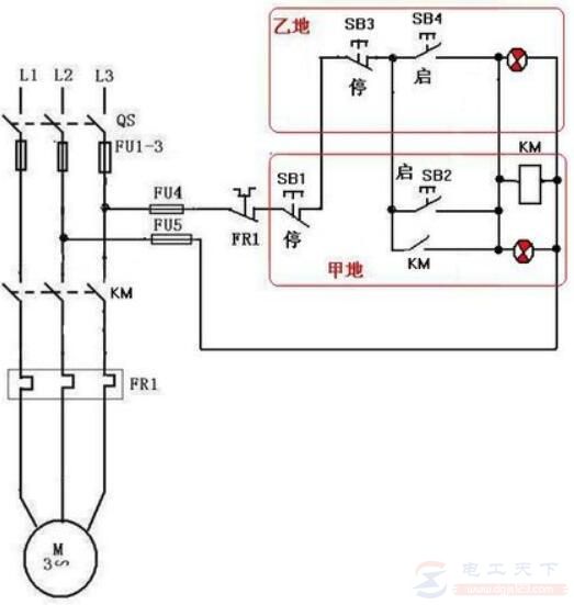
有关电机两地控制的接线图,在甲地与乙地同时控制一台电机的启动与停止,这种控制电路如何来接线,这里分享一个两地控制同一台电机的接线图(电路图),供大家学习参考。 两地控制同一台电动机的电路图
1、主电路 在电机的主电路中,电气构成元素包括:三相电动机M、电源隔离开关QS、接触器KM的主触点、用于短路保护的熔断器FU1-3、用于过载保护的热继电器FR1的热元件。 2、控制电路 在电机的控制电路中,电气构成元素包括:接触器KM的线圈、用于短路保护的熔断器FU4、FU5、用于过载保护的热继电器FR1的常闭触点。 电机的控制要求: (1)甲地:停止按钮SB1、启动按钮SB2、信号灯。 (2)乙地:停止按钮SB3、启动按钮SB4、信号灯。 说明:在以上电动机两地控制的接线图中,控制两地的启动按钮采用并联联接方式,停止按钮采用串联联接方式。 以上就是两地控制同一台电机的电路图(接线图),希望对大家有所帮助。 相关阅读: 1、电机两地控制方法及电路图 2、两地控制电动机的接线图 3、电动机两地控制接线原理图 |









