【图】电动机星三角启动控制电路的安装注意事项
时间:2022-12-11来源:佚名
|
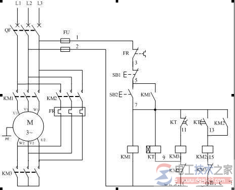
有关电动机星三角启动控制电路的电路分析,电动机星三角启动安装的注意事项,以及电动机星三角启动常见故障,介绍了故障现象的表现与处理方法。 鼠笼式异步电动机Y-△自动启动电路(时间继电器自动切换)
该电路电动机启动过程的Y-△转换是靠时间继电器自动完成的。 一、电动机星三角启动控制电路分析 1、合上空气开关QF引入三相电源。 2、按下启动按钮SB2,交流接触器KM1线圈回路通电吸合并通过自己的辅助常开触点自锁,其主触头闭合接通电动机三相电源,时间继电器KT线圈也通电吸合并开始计时,交流接触器KM3线圈通过时间继电器的延时断开接点通电吸合,KM3的主触头闭合将电动机的尾端连接,电动机定子绕组成Y形连接,这是电动机在Y形接法下降压启动。 3、当时间继电器KT整定时间到时后,其延时常开触点打开,交流接触器KM3线圈回路断电,主触点打开定子绕组尾端的接线,KM3的辅助常闭触点闭合为KM2线圈的通电做好准备。 4、时间继电器KT动作使,其延时常开触点闭合,接通KM2线圈回路,使得KM2通电吸合并通过自己的辅助常开触点自锁,KM2主触头闭合将定子绕组接成三角形,电动机在△接法下运行。 5、电动机的过载保护由热继电器FR完成。 6、线路中的互锁环节有:KM2常闭触点接入KM3线圈回路。KM3常闭触点接入KM2线圈回路。 7、空气开关下面的电流互感器和电流表,是为了测量电动机电流,便于监视电动机的运行情况。 二、电动机星三角启动安装注意事项 1、Y-△降压启动电路,只适用于△形接线,380V的鼠笼异步电动机。 不可用于Y形接线的电动机应为启动时已是Y形接线,电动机全压启动,当转入△形运行时,电动机绕组会应电压过高而烧毁。 2、接线时应先将电动机接线盒的连接片拆除。 |









