西门子s7-200型plc星三角降压启动电路图详解
时间:2022-12-11来源:佚名
|
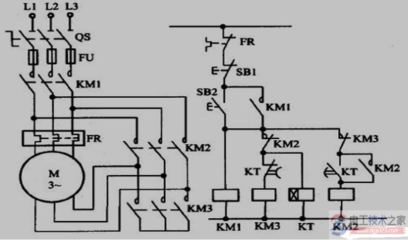
有关西门子s7-200型plc星三角降压启动的电路图、控制图,根据工艺要求进行plc电路图设计,根据星三角启动电路图画出流程框架图,根据电路图,流程图和分配好的软元件地址进行编程。 1、星三角降压启动的继电器电路图与控制图
2、plc电路图设计 根据工艺要求进行plc电路图设计:
3、根据星三角启动电路图画出流程框架图
plc软元件地址分配如下:
I区(输入区) |
|
有关西门子s7-200型plc星三角降压启动的电路图、控制图,根据工艺要求进行plc电路图设计,根据星三角启动电路图画出流程框架图,根据电路图,流程图和分配好的软元件地址进行编程。 1、星三角降压启动的继电器电路图与控制图
2、plc电路图设计 根据工艺要求进行plc电路图设计:
3、根据星三角启动电路图画出流程框架图
plc软元件地址分配如下:
I区(输入区) |








