一例DIY声控开关电路的工作原理分析
时间:2022-12-12来源:佚名
|
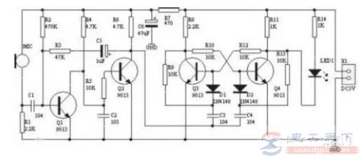
DIY声控开关电路 以下是电路图:
Q1和Q2组成二级音频放大电路,由MIC接受的音频信号经C1耦合至Q1的基极,放大后由集电极直接馈至Q2的基极,在Q2的集电极得到一负方波,用来触发双稳态电路。R1、C1将电路频响限制在3kHz左右为高灵敏度范围。 当电源接通时,双稳态电路的状态为Q4截止,Q3饱和,LED1不亮。当MIC接到控制信号,经过两级放大后输出一负方波,经过微分处理后负尖脉冲通过D1加至Q3的基极,使电路迅速翻转,LED1被点亮。 当MIC再次接到控制信号,电路又发生翻转,LED1熄灭。如果将LED回路与其它电路连接,则可以实现对其它电路的声控。 本电路采用直流5V电压供电,LED熄灭时整机电流为3.4 mA, LED点亮时整机电流为8.8mA。 |






