LC振荡器及常用电路
|
本文介绍了LC振荡器的选频网络,以及LC振荡器所用LC谐振电路的三种常见电路,分别为变压器反馈 LC 振荡电路、电感三点式振荡电路、电容三点式振荡电路等。 LC振荡器及常用电路LC 振荡器的选频网络是LC谐振电路,它们的振荡频率都比较高,常见电路有 3 种。 1、变压器反馈 LC 振荡电路
图 1 ( a )是变压器反馈 LC 振荡电路。晶体管 VT 是共发射极放大器。变压器 T 的初级是起选频作用的 LC 谐振电路,变压器 T 的次级向放大器输入提供正反馈信号。接通电源时, LC 回路中出现微弱的瞬变电流,但是只有频率和回路谐振频率 f 0 相同的电流才能在回路两端产生较高的电压,这个电压通过变压器初次级 L1 、 L2 的耦合又送回到晶体管 V 的基极。从图 1 ( b )看到,只要接法没有错误,这个反馈信号电压是和输入信号电压相位相同的,也就是说,它是正反馈。因此电路的振荡迅速加强并最后稳定下来。 变压器反馈 LC 振荡电路的特点是:频率范围宽、容易起振,但频率稳定度不高。它的振荡频率是:f0 =1/2π LC 。常用于产生几十千赫到几十兆赫的正弦波信号。 2、电感三点式振荡电路
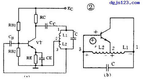
图 2 ( a )是另一种常用的电感三点式振荡电路。图中电感 L1 、 L2 和电容 C 组成起选频作用的谐振电路。从 L2 上取出反馈电压加到晶体管 VT 的基极。从图 2 ( b )看到,晶体管的输入电压和反馈电压是同相的,满足相位平衡条件的,因此电路能起振。由于晶体管的 3 个极是分别接在电感的 3 个点上的,因此被称为电感三点式振荡电路。 电感三点式振荡电路的特点是: 频率范围宽、容易起振,但输出含有较多高次调波,波形较差。 它的振荡频率是:f0=1/2π LC ,其中 L=L1 L2 2M 。常用于产生几十兆赫以下的正弦波信号。 3、电容三点式振荡电路
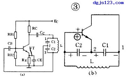
还有一种常用的振荡电路是电容三点式振荡电路,见图 3 ( a )。图中电感 L 和电容C1、C2组成起选频作用的谐振电路,从电容 C2 上取出反馈电压加到晶体管 VT 的基极。从图 3 ( b )看到,晶体管的输入电压和反馈电压同相,满足相位平衡条件,因此电路能起振。由于电路中晶体管的3个极分别接在电容C1、C2的3个点上,因此被称为电容三点式振荡电路。 电容三点式振荡电路的特点:频率稳定度较高,输出波形好,频率可以高达 100 兆赫以上,但频率调节范围较小,因此适合于作固定频率的振荡器。它的振荡频率是:f0=1/2π LC ,其中C=C1C2C1 C2 。 上面3种振荡电路中的放大器都是用的共发射极电路。共发射极接法的振荡器增益较高,容易起振。也可以把振荡电路中的放大器接成共基极电路形式。 共基极接法的振荡器振荡频率比较高,而且频率稳定性好。 |









