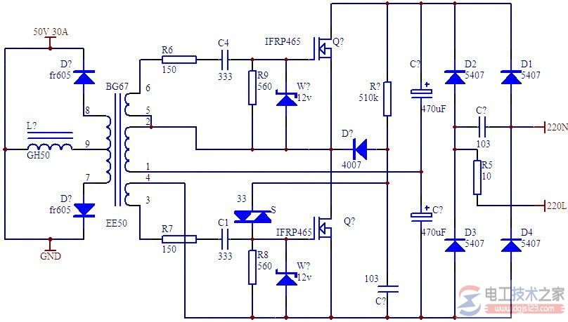
开关电源电路接线图

时间:2022-12-12来源:佚名

分享一个开关电源电路接线图,学习下开关电源电路的接线方法,需要的朋友参考下。

开关电源电路图

如下:

开关电源电路接线图

    相关阅读

    ±5V无电感器电源的原理图设计

    关于双电源的注意事项:毫无疑问,许多模拟电路都可以在单电源环境中实现,而且这种方法很有优势。然而,我个人的看法是,当使用双极电源时,模拟电路更直接、更直观。我是不...
    2023-06-08
    ±5V无电感器电源的原理图设计

    看老电工如何让胜利万用表起死回生

    【免费下载】 PLC软件下载_PLC软件安装教程_PLC手册下载_PLC案例下载! 【免费学习】 变频器精品课程_西门子PLC精品教程_三菱PLC精品教程! 10年前购买的第一代胜利牌890C 数字万用表,前...
    2023-06-27

    SPD浪涌保护器的作用

    SPD浪涌保护器作为电源线路后备保护的一种,在低压配电柜中比较常见,对设备配件起到保护作用。 SPD浪涌保护器图形符号由一个断路器和接收过电压的接地符号组成,保证电压达到标...
    2023-05-11
    SPD浪涌保护器的作用

    真是人才,干了二十年电工,第一次见配电箱这样接线!

    近日,小编在网络上看到一位老电工新接的配电箱,这个新接的配电箱在网络上引起了广泛的关注,有些们对这位老电工的技艺和创造力表示赞赏,然而,也有一些电工持不同看法,他们认为这位...
    2024-08-12
    真是人才,干了二十年电工,第一次见配电箱这样接线!

    基于LM317的57V可变电源电路图

      在每个车间中,您都必须有一个能够在可接受的可能性范围内提供每种电流和电压的电源。这种可变电源装置超越了传统电源(很少超过 24V 输出),可提供最大 57V 和 1.5A 电流。 通...
    2023-08-14
    基于LM317的57V可变电源电路图

    热销商品

    加厚abs安全帽电工建筑工地程施工领导监理透气防砸头盔可印字V型

    这款加厚ABS安全帽专为电工、建筑工地施工人员、领导及监理设计,采用高强度ABS工程塑料,抗冲击、防砸性能优异,有效保障头部安全。帽体加厚设计,增强耐用性与防护等级...
    5.8

    水口钳高硬度模型剪钳电子钳工业级口水剪斜嘴钳偏口斜口专用钳子

    水口钳高硬度模型剪钳是一款工业级精密工具,专为电子、模型制作及精细作业设计。采用优质高碳钢材质,经热处理工艺打造,具备卓越的硬度和耐磨性,可轻松剪切金属引脚、...
    4.8

    170电子剪钳II 如意斜口钳 工业斜嘴钳水口钳 模型剪塑胶钳尖嘴钳

    170电子剪钳II如意斜口钳是一款专业级精密工具,集工业斜嘴钳、水口钳、模型剪、塑胶钳与尖嘴钳功能于一体,适用于电子维修、模型制作、手工艺及精密作业。其采用优...
    4.5

    安全帽国标工地加厚施工领导透气安全头盔建筑工程监理免费印字

    本款安全帽严格遵循国家GB 2811-2019标准,专为建筑工程、工地施工及监理人员设计。采用高强度ABS工程塑料,加厚壳体有效抗冲击,保障头部安全。帽体轻盈透气,内置可调...
    10

    包邮三角型简易螺丝刀三角十字螺丝刀螺丝批改锥起子五金工具5mm

    这款5mm三角型简易螺丝刀,专为拧紧或拆卸三角形螺丝设计,适用于电子维修、家电维护及精密仪器装配等场景。采用优质合金钢材质,刀头硬度高、耐磨损,确保长久使用不变...
    3.64

    网站栏目