一例12V直流电机高转矩电子调速器的电路图
时间:2022-12-12来源:佚名
|
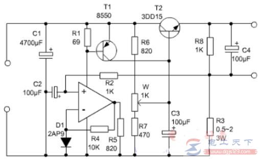
12V直流电机高转矩电子调速器 直流电机在应用中需要随时具有高转矩输出能力,无论处于低速,还是高速运转。例如钻孔、打磨、掘进等,电机必需具备高低压运转的最大力矩输出。 常用的线性降压调速无法达到这一要求,电机空载与加载状态其转速并不与工作电压成正比,如果空载即需要低速运转,那么加载后往往无法工作。 这里介绍一种专为大范围转矩变化的直流电机调速而设计的电路,根据电机的工作电流变化来判断其加载状态,从而对电机转速作出自动调整。 以12V小型直流电机为例,以下是电路图:
电路中,IC接成门限放大器,三极管T2通过R6、W和R7分压后提供偏置,调节电位器W,可设定电机空载时的电压,即空载转速。 当电机加载后,由于电流增加,功率电阻R3上的电压超过0.2V时,IC的3脚电压高于2脚电压,运放输出高电平,此时T1饱和导通,随即T2也饱和导通,电源电压直接加到电机上。 当电机由重载转为空载时,电流迅速下降,T1截止,T2又回到初始工作状态,维持空载设定转速。 |









