三种555经典电路图,学习555集成电路必备电路图
时间:2022-12-12来源:佚名
|
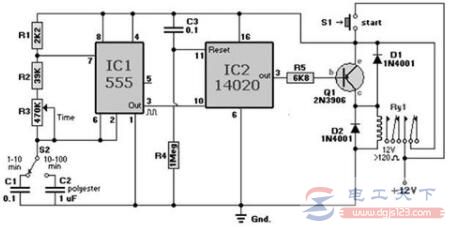
三种555经典电路图 555集成电路是作定时器使用的,又称为555时基电路或555定时器。在后续的开发过程中,功能延伸到了调光、调速与调温等多种领域。 555集成电路具有简单、方便、可靠的特点,目前已广泛用于各种电子产品中。 以下是几种555常见经典电路图:
|
|
三种555经典电路图 555集成电路是作定时器使用的,又称为555时基电路或555定时器。在后续的开发过程中,功能延伸到了调光、调速与调温等多种领域。 555集成电路具有简单、方便、可靠的特点,目前已广泛用于各种电子产品中。 以下是几种555常见经典电路图:
|









