有反馈的逻辑电路的电路图
时间:2022-12-12来源:佚名
|
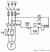
有反馈的逻辑电路的电路图,时序电路的基本特点是具有记忆过去输入的功能,此功能可以通过在电路内部引入反馈来实现,不了解的朋友参考下。 有反馈的逻辑电路的电路图时序电路的基本特点是具有记忆过去输入的功能,这一功能可以通过在电路内部引入反馈来实现。
图1 有反馈的逻辑电路 |
|
有反馈的逻辑电路的电路图,时序电路的基本特点是具有记忆过去输入的功能,此功能可以通过在电路内部引入反馈来实现,不了解的朋友参考下。 有反馈的逻辑电路的电路图时序电路的基本特点是具有记忆过去输入的功能,这一功能可以通过在电路内部引入反馈来实现。
图1 有反馈的逻辑电路 |







