过流保护自恢复电路图的应用实例
时间:2023-01-12来源:佚名
|
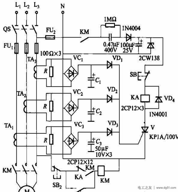
当电动机启动时,按一下带锁扣式按钮SBi,启动结束(电动机转速稳定后);再按一下SBi,保护电路投入工作。 对于启动时间短(如数秒)的电动机,SBi也可采用普通按钮,在启动过程中一直按着SBi即可。 电动机正常运行时,电流互感器TAi~TA3次级感应电势较小,不足以触发晶闸管V。 如图所示:
|
|
当电动机启动时,按一下带锁扣式按钮SBi,启动结束(电动机转速稳定后);再按一下SBi,保护电路投入工作。 对于启动时间短(如数秒)的电动机,SBi也可采用普通按钮,在启动过程中一直按着SBi即可。 电动机正常运行时,电流互感器TAi~TA3次级感应电势较小,不足以触发晶闸管V。 如图所示:
|







