2019年全国电工IC卡理论复习内部资料,附答案说明,学习考试一
|
电工特种作业操作证,简称电工证。 电工是特种作业,凡是从事电工行业, 必须持有电工证才能上岗作业。电工证是安监主管部门对单位进行安全生产检查的重要内容之一,是追究单位和作业人员安全事故责任的重要依据。 电工证共分为三种:电工操作证,电工进网许可证和电工职业资格证。 一:电工操作证 电工操作证是由国家安监局发证。 电工操作证也就是特种作业操作证,是卡片形式的(IC卡),安监局颁发的证书侧重安全教育和电工基础培训,每三年复审一次,6年一换证。 安监部门发的电工特种作业证.这个证件是证明持证人经过电工安全知识培训,可以进行电工作业。 如果出现事故不按无证上岗处理,只按操作不当或是违反操作规程,可以减轻因特种作业事故带来的处罚和处理的轻重。 如果无电工操作证上岗,一经发现可以封停特种设备,责令该人员去培训取得电工操作证,可以同时处1-3万元罚款。 生产经营单位使用未取得特种作业操作证的特种作业人员上岗作业的,责令停产停业整顿,可以并处2万元以下的罚款。情节严重的,依照刑法有关规定追究刑事责任。 电力部门正常检查如有无电工操作证上岗现象,会向用人单位提出整改通知书,限期改正。
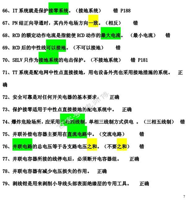
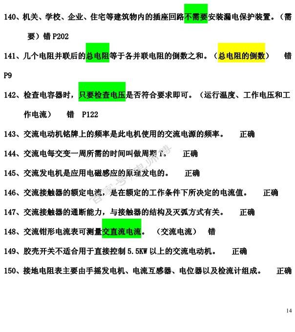
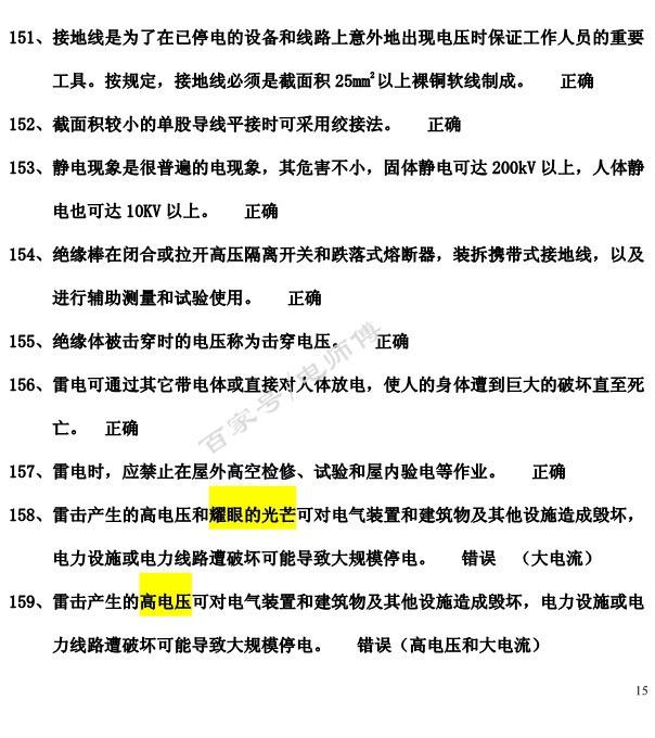
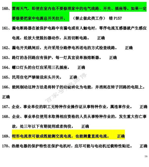
二:电工进网许可证 国家电工进网许可证是由国家电监会发证。 国家电监会颁发的电工进网作业许可证一般培训高压作业和特种作业方向,侧重实际操作。 三:电工职业资格证 电工职业资格证是由劳动厅发证。 共分为五个等级,初级、中级、高级、技师和高级技师。 人社厅颁发的维修电工等级证书代表持证者的技术水平,一般和职称、工资挂钩。 考证前要想清楚考证的目的,一般企业均要求持电工特种操作证(安监局颁发),没有这个证,不给予上岗。 下面发布低压电工(IC卡)理论复习资料图1-20:判断题 需要电工(IC卡)理论复习资料图原图片的,可以私信我。 判断题:
未完待续,请看下集! |






























