|
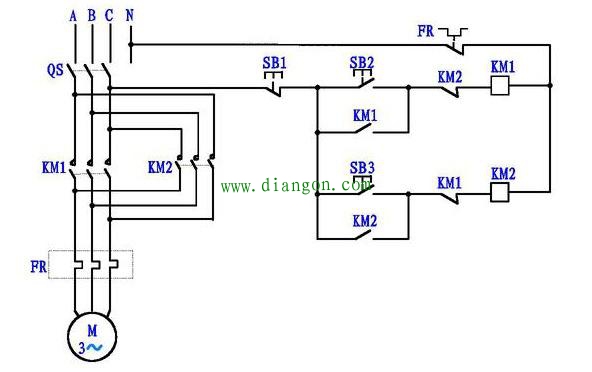
 图1 图1是三相电机正反转电路图。QS为断路器,KM1正转接触器,KM2反转接触器,FR热继电器,SB1停止按钮,SB2正转启动按钮,SB3反转启动按钮。
 图2 如图2所示,如果给带电部分标成红色,没合断路器QS之前,只有断路器上火带电。
 图3 图3,合上QS,图中控制回路部分可以看出,SB2、KM1、SB3、KM2常开点都为断开状态,无论正转还是反转接触器线圈都不得电,所以电机停止状态。
 图4 图4,按下正转启动按钮SB2,KM1线圈得电吸合。KM1主触点闭合,电机正转。
 图5 图5,松开SB2,但由于KM1常开辅助触点闭合,KM1接触器自锁,所以,电机保持正转。
 图6 图6,这个时候,如果按下反转启动SB3,由于KM1常闭点断开,KM2仍不能得电吸合,这里的KM1常闭点即为互锁点。
 图7 图7,按下停止按钮SB1,常闭点断开,接触器释放,电机停止。
 图8 图8,按下反转启动按钮SB3,KM2吸合,电机反转。
 图9 图9,如果电机堵转或其他原因造成热继电器FR动作,FR常闭点断开,无论正转还是反转接触器,都将释放,电机停止。
|