自动往返控制电路图
时间:2023-03-05来源:佚名
|
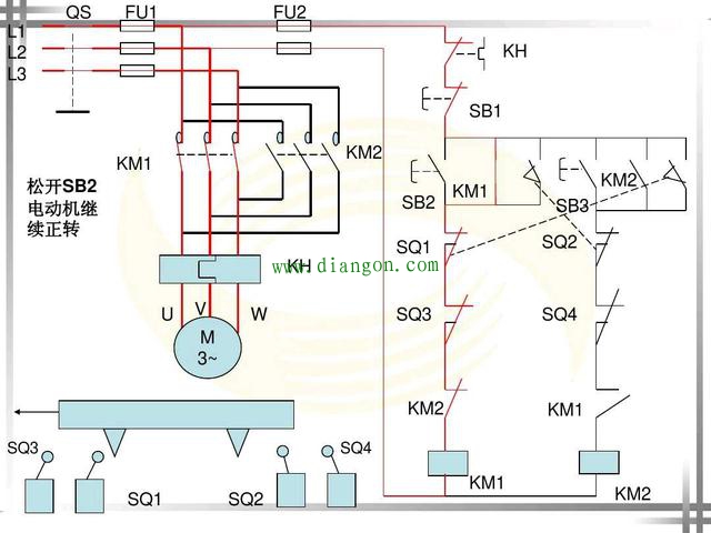
电力维修人员在实际的设备操作过程中,会遇到各种各样的工况需求,有些设备的工作台要在一定的距离上能够实现自动循环往返控制,这个时候可以用行程开关配合电动机控制电路来实现,实际上的电路类似于行程开关控制的电动机自动正反转电路,接下来我们一起来看一下自动往返控制电路。
一、行程开关控制的电动机自动往返控制电路参考图。
|
|
电力维修人员在实际的设备操作过程中,会遇到各种各样的工况需求,有些设备的工作台要在一定的距离上能够实现自动循环往返控制,这个时候可以用行程开关配合电动机控制电路来实现,实际上的电路类似于行程开关控制的电动机自动正反转电路,接下来我们一起来看一下自动往返控制电路。
一、行程开关控制的电动机自动往返控制电路参考图。
|









