变频器接线端子解释

时间:2023-03-05来源:佚名
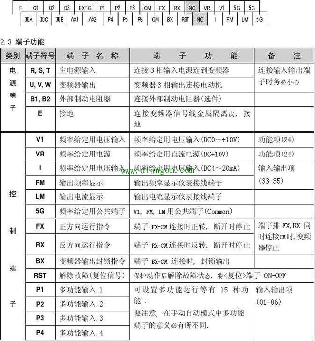
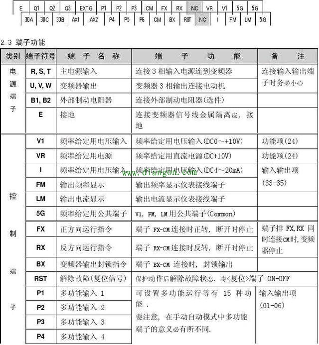
变频器的接线一般可以分为主回路接线和控制回路接线,为了能够更好的说明变频器正确接线的问题,我们参考以下变频器接线图来说明问题,其他变频器也是类似的接线,如图所示:

变频器接线端子解释
1.变频器电源端子排。

变频器接线端子解释
2.变频器的控制电路端子接线排。

变频器接线端子解释

变频器接线端子解释

变频器接线端子解释

    相关阅读

    放大电路的静态图解分析

    放大电路的图解分析法 放大电路有两个显著特点,即含有非线性的放大器件和工作在交直流共存状态,因此,分析放大电路不能简单地套用线性电路的分析方法。分析放大电路常用的方...
    2023-03-14

    电动机烧坏的原因

    电动机 烧坏的直接原因是温度高。 电动机常见故障分为机械故障和电气 故障两大类,电气故障包括:定子和转子绕组的短路、断路、及启动设备故障;机械故障包括:振动过大、轴承过热、...
    2023-03-09

    户内干包式电缆头和热缩式电缆头制作方法

    一、热缩式电缆头的制作 热缩式电缆头需要在电缆上面加一个热缩手套,是否要用火烧到包住电缆,什么是干包式? 1)干包 低压电缆接头使用干包的比较多,由于低压电场可以忽略不...
    2022-12-10

    西门子变频器正反转控制接线与参数设置

    西门子MM440变频器 控制电机正反转接线图及参数设置 1.变频器恢复出厂设置:P0010=30、P0970=1.(大概三分钟) 2.电机参数设置:P0304、P0305、P0307、P0308、P0310、P0311(根据电机名牌输入) 3.设...
    2023-03-04
    西门子变频器正反转控制接线与参数设置

    直流电动机的基本工作原理和接线图

    图4.31所示是直流电动机 的基本工作原理图。在不动的磁极N,S中间放置电枢线圈,线圈两端分别联在两个换向片上,换向片上压着电刷A和B。将直流电源 接在两电刷之间而使电流通入电...
    2023-03-11

    热销商品

    加厚abs安全帽电工建筑工地程施工领导监理透气防砸头盔可印字V型

    这款加厚ABS安全帽专为电工、建筑工地施工人员、领导及监理设计,采用高强度ABS工程塑料,抗冲击、防砸性能优异,有效保障头部安全。帽体加厚设计,增强耐用性与防护等级...
    5.8

    水口钳高硬度模型剪钳电子钳工业级口水剪斜嘴钳偏口斜口专用钳子

    水口钳高硬度模型剪钳是一款工业级精密工具,专为电子、模型制作及精细作业设计。采用优质高碳钢材质,经热处理工艺打造,具备卓越的硬度和耐磨性,可轻松剪切金属引脚、...
    4.8

    170电子剪钳II 如意斜口钳 工业斜嘴钳水口钳 模型剪塑胶钳尖嘴钳

    170电子剪钳II如意斜口钳是一款专业级精密工具,集工业斜嘴钳、水口钳、模型剪、塑胶钳与尖嘴钳功能于一体,适用于电子维修、模型制作、手工艺及精密作业。其采用优...
    4.5

    安全帽国标工地加厚施工领导透气安全头盔建筑工程监理免费印字

    本款安全帽严格遵循国家GB 2811-2019标准,专为建筑工程、工地施工及监理人员设计。采用高强度ABS工程塑料,加厚壳体有效抗冲击,保障头部安全。帽体轻盈透气,内置可调...
    10

    包邮三角型简易螺丝刀三角十字螺丝刀螺丝批改锥起子五金工具5mm

    这款5mm三角型简易螺丝刀,专为拧紧或拆卸三角形螺丝设计,适用于电子维修、家电维护及精密仪器装配等场景。采用优质合金钢材质,刀头硬度高、耐磨损,确保长久使用不变...
    3.64

    网站栏目