自耦变压器降压启动电路原理分析
时间:2023-03-05来源:佚名
|
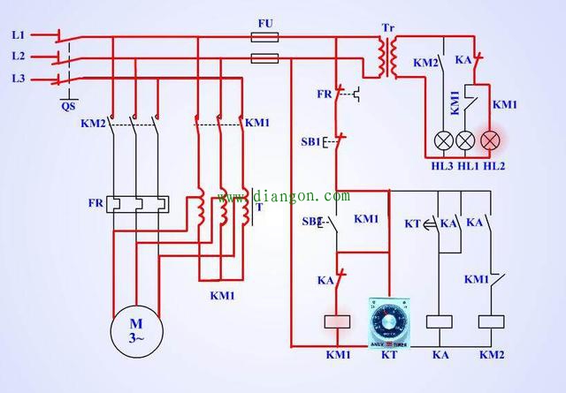
自耦变压器降压启动电路,常用于较大功率的电机启动,今天我们简单来分析一下。 原理:利用自耦变压器降低电机启动时的电压,启动以后与自耦变压器脱离,然后直接连接主电源全压运行,分为手动和自动。如果是自动电路的话,需要加时间继电器。 自耦变压器高压端接电网,低压端接三相电机。自耦变压器输入和输出共用了一个线圈,升压降压可以用不同的抽头来实现,而且输入输出必定有一条共用线。常见的有2组或3组的抽头,比如3组的抽头,输出电压是输入端的50%和65%和80%,所以电机启动的时候电流也只有全网启动时的25%、42%和64%,电动机的启动电流和启动转矩与端电压的平方成比例降低,所以启动电流小了,启动转矩也小了,轻松启动。
|











