双速电机的接线和控制方法
时间:2023-03-06来源:佚名
|
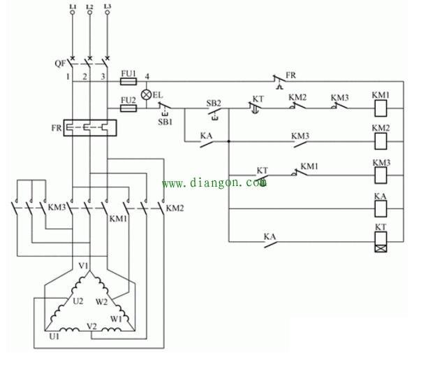
双速控制箱内有三个KM,KM3是公认的短路接触器,从箱内可看到一端被短路的就是KM3。而KM1和KM2,各生产厂有不同的编号,有的把主接触器叫做KM1,有的把主接触器叫做KM2。主接触器不论是高速还是低速都是闭合的,(我们就设KM1为主接触器吧)。这样KM2与KM3就成了联动切换器了。而KM3是接在KM2下的,从箱内可以查看到,同时也能确定这只是KM2。KM2和KM3在电机运行中只能有一只是闭合的,否则就是短路。(因为KM3是短接的,二只都闭合,KM3就把KM2也短路了) 先要核对二根电缆在控制箱内接线是否正确,尤其是相位(左起黄绿红)。将电机内的三块短接片全部取掉,把从KM1出来的控制线直接按黄绿红接到上排的U1、V1、W1的三个接线桩上压紧。把从KM2接出来的控制线按黄绿红接到W2、U2、V2的三个接线桩上压紧。这样三相双速电机的接线就基本完成了。(有的厂方接线图上把从KM1接出来的控制线接到W2、U2、V2上,这也没关系,因为这本身就是自定义,只要了解原理就行了。)
如分不清从哪里出来的,(经过穿管敷桥架,有可能分不清),也没事,随意把那根电缆接在上排或下排桩上。随意接对高速档无影响,因为三角形连接时,各相对其对应的二个线头的连接和顺序是不会变的,所以它的转向也不会变。但随意接对低速档有影响,因为原W2、U2、V2是中性点,现在U1、V1、W1成了中性点,造成反转。就是说当高速和低速的转向不一时,将二根电缆在接线盒内对换一下,就能转向相同。当然也可以调整线头。 最后确定转向是否符合要求,如反转了,最方便的是在电源端对换二根相线。但如为了相色对齐A黄B绿C红,不宜在控制箱内换,也可在接线盒内对换,二组一起对换同二根相线或线头。 注意事项: 1、同一根电缆上的线必须接在同一编号上的三根电机线头上。(一排三桩上都为编号1、或都为编号2)。否则就成二相产生的磁场顺时针转,一相产生的磁场逆时针转,电机不会转。 2、二根电缆上的同一色线,切莫接在电机的同一颜色的二根线头上。例如二根电缆上的二根红色线(C相),都接在电机的U1、U2上,这就是将C相电都接在了U绕组上的两端。如AB相也是这么接的,当三角形连接时,电机内就没有通路,不会转动。如AB相交叉接在另二个绕组上,时间一长,就把电机烧了。 除这2点,都没事,随你怎么变换,无非是一个转向问题。 值得一提的是,试验转向时,宜用手工操作,尤其是星三角启动的电机,如用自动档试转向,万一高低速转向不一,试想,原本它从静止到正常运行都有一定的问题,让它从逆向运转反转到正常运行,它可受不了。 1、双速电动机的定子绕组的联接方式常有两种 一种是绕组从三角形改成双星形,如下图 (a)所示的连接方式转换成如图(c)所示的连接方式,另一种是绕组从单星形改成双星形,如图(b)所示的连接方式转换成如图(c)所示的连接方式,这两种接法都能使电动机产生的磁极对数减少一半即电动机的转速提高一倍。
|













