反相器电路原理图解
时间:2023-03-06来源:佚名
|
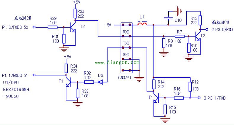
此电路的IN=OUT,似乎和省略掉该电路,将INOUT端短接的效果是一样的。何也? 盖有两种作用: 其一,提高带载能力。如MCU引脚的拉电流能力因上拉电阻所限,可能仅为1mA电流输出能力,以至于连发光二极管也无法驱动。
|
|
此电路的IN=OUT,似乎和省略掉该电路,将INOUT端短接的效果是一样的。何也? 盖有两种作用: 其一,提高带载能力。如MCU引脚的拉电流能力因上拉电阻所限,可能仅为1mA电流输出能力,以至于连发光二极管也无法驱动。
|







