|
一台JTE320E-5.5kW变频器,上电报Err04故障,从网络搜到说明书后一看,有点发愣(如下表所示):竟然有5种故障原因——罗列条件越多,越等于没说。究竟是啥原因,得自己动手查了,哈哈。
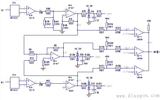
 分析故障表现,不外乎是有某种故障信号存在,或电流检测,如驱动电路的IGBT导通管压降检测,U、V、W输出电流检测,或直流母线电压检测等故障信号存在,先对这几块电路下手,也许能找到蛛丝马迹。但这块电路的中、后级,全为运放和比较器,如果画到图上,是一大片三角形啊。如何下手呢? 我经常说,查这种故障,要“先两端,后中间”。如检测过载报警,先从电流互感器的信号输出端(或驱动电路的OC信号输出端)和末级——比较器查起。如电流互感器输出不对,恭喜已经找到故障所在;如末级比较器有异常表现(有一路其输出端从 5V变为0V),也恭喜已经找到,则顺该路往输入端检查,顺藤摸瓜一路倒查下去,也不难揪出故障真凶。 查前级没事,在MCU主板上有3片14脚LM339比较器,告诉学员,测一路记一路,做好引脚笔记,费点事,最慢最笨的法子,有时是最快的办法。学员把检测比较器信号电压情况图绘如下。想不到12组比较器并联为两路信号输出,去掉比较基准(同相输入端),也有12路输入信号同时起到作用。功夫没有白费,我搭眼一看,已经锁定了图加框的两路“故障信息”,叮嘱学员:本级电路是好的(符合比较器原则),顺着U6的、6、8脚前查,是前级电路有了错误的故障信号输出!
 学员查了一会儿,果真找到前级电路U33(LF347运放电路)身上,查该输入信号(下图中R9、R10的左端)为0V,而输出端1脚变为8V,做为放大器已经不讲理——坏掉——了,换掉U33,故障排除。
 为了进一步说明问题,我匆忙中(拿出半个小时)画了前级电流检测电路的简图(已知的和相同的电路省略了部分元件,不能省掉的部分,则尽量画出),也鼓励学员要勇于测绘电路。故障电路为反相求和(加法器)电路,两0相加出了个8,已经不是放大器,换掉它没错的。
|