负反馈电路种类

时间:2023-03-08来源:佚名
①负反馈种类

负反馈电路种类

负反馈电路种类

②四种负反馈电路
负反馈电路接在放大器的输出端和输入端之间,根据负反馈放大器输入端和输出端的不同组合形式,负反馈放大器共有下列四种电路:
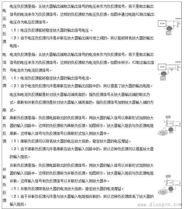
(1)电压并联负反馈放大器电路。
(2)电压串联负反馈放大器电路。
(3)电流并联负反馈放大器电路。
(4)电流串联负反馈放大器电路。

    相关阅读

    一个简易微型助听器的电路原理图

    有关微型助听器的小知识,助听器用来放大声音,帮助聋人听到声音,这里说一说微型助听器的电路原理图,来看下助听器的结构组成及电路原理。 微型助听器的电路原理图 助听器不...
    2022-12-12
    一个简易微型助听器的电路原理图

    线绕式转子和鼠笼式转子的区别

    异步电动机 转子铁芯的作用是作为电机主磁路的一部分和放置转子绕组。转子绕组的作用是感应电动势,流过电流和产生电磁转矩。 绕线式转子的绕组和定子绕组相似,是用绝缘导体...
    2023-03-16

    电力电缆线路试验规程详解

    电力电缆 在运行中长期承受电网电压,并且会经常碰到各种过电压,如操作过电压、雷击过电压、故障过电压等。预防性试验能提前发现电力电缆的某些缺陷,也是保证电缆安全运行的...
    2022-12-10

    什么是保护接零?

    在中性点接地 的三相四线制380/220V的低压电路中,为了保证人身安全,将用电设备如电动机 的金属外壳与电源 接地的中性线直接连接,这种接地方式称为接零保护。电动机进行保护接...
    2023-03-21

    电的安全距离是多少_人与高压电之间安全距离是多少

    电的安全距离是多少_人与高压电之间安全距离是多少 如何确保用电安全呢,电工天下小编建议你,务必注意人与高压电之间的安全距离,这个距离的大小是多少,不同电压范围的安全...
    2022-12-10
    电的安全距离是多少_人与高压电之间安全距离是多少

    热销商品

    加厚abs安全帽电工建筑工地程施工领导监理透气防砸头盔可印字V型

    这款加厚ABS安全帽专为电工、建筑工地施工人员、领导及监理设计,采用高强度ABS工程塑料,抗冲击、防砸性能优异,有效保障头部安全。帽体加厚设计,增强耐用性与防护等级...
    5.8

    水口钳高硬度模型剪钳电子钳工业级口水剪斜嘴钳偏口斜口专用钳子

    水口钳高硬度模型剪钳是一款工业级精密工具,专为电子、模型制作及精细作业设计。采用优质高碳钢材质,经热处理工艺打造,具备卓越的硬度和耐磨性,可轻松剪切金属引脚、...
    4.8

    170电子剪钳II 如意斜口钳 工业斜嘴钳水口钳 模型剪塑胶钳尖嘴钳

    170电子剪钳II如意斜口钳是一款专业级精密工具,集工业斜嘴钳、水口钳、模型剪、塑胶钳与尖嘴钳功能于一体,适用于电子维修、模型制作、手工艺及精密作业。其采用优...
    4.5

    安全帽国标工地加厚施工领导透气安全头盔建筑工程监理免费印字

    本款安全帽严格遵循国家GB 2811-2019标准,专为建筑工程、工地施工及监理人员设计。采用高强度ABS工程塑料,加厚壳体有效抗冲击,保障头部安全。帽体轻盈透气,内置可调...
    10

    包邮三角型简易螺丝刀三角十字螺丝刀螺丝批改锥起子五金工具5mm

    这款5mm三角型简易螺丝刀,专为拧紧或拆卸三角形螺丝设计,适用于电子维修、家电维护及精密仪器装配等场景。采用优质合金钢材质,刀头硬度高、耐磨损,确保长久使用不变...
    3.64

    网站栏目