PLC功能流程图的组成
时间:2023-03-08来源:佚名
|
plc功能图的基本构成元素是步、有向线段、转移和动作说明。
(1)步和初始步。
步是控制系统中的一个相对不变的性质,它对应于一个稳定的状态。在功能流程图中步通常表示某个执行元件的状态变化。步用矩形框表示,框中的数字是该步的编号,编号可以是该步对应的工步序号,也可以是与该步相对应的编程元件(如PLC内部的位存储器、顺序控制继电器等)。步的图形符号如图1(a)所示。当系统处于某一步所在的阶段时,该步处于活动状态,通常称为“活动步”。
初始步对应于控制系统的初始状态,是系统运行的起点。初始步通常是系统处于等待启动命令的相对静止的状态。一个控制系统至少有一个初始步,初始步用双线框表示,如图1(b)所示。
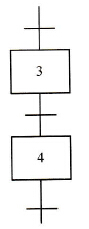
(2)有向线段和转移。
转移是为了说明从一个步到另一个步的切换条件。两个步之间用一个有向线段表示可以切换,同时指明了转移的方向(向下的箭头可以省略)。
在两个步之间的有向线段上用一段短横线表示转移。在短横线旁,可以用文字、图形符号或逻辑表达式注明转移条件的具体内容。当邻两步之间的转移条件满足时,两步之间自动的切换得以实现。
有向线段和转移及转移条件如图2所示。
![]() 图1 步和初始步
![]() 图2 转移
(3)动作说明。
一个步表示控制过程中的稳定状态,它可以对应一个或多个动作。可以在步右边加一个矩形框,在框中用简明的文字说明该步对应的动作,如图7.8所示。
动作可以分为存储型和非存储型两类,非存储型动作是指当动作所对应的步为活动步时,动作被执行;步为非活动步时,动作停止。存储型动作则是指动作所对应的步为活动步时,动作被执行;步为非活动步时,动作继续执行。
图3(a)表示一个步对应一个动作;当一个步对应多个动作时,可以利用图3b)或3(c)中的任意一种表示,图中仅表示步所对应的动作,不隐含动作执行的顺序。
![]() 图3 步对应的动作 |












