|
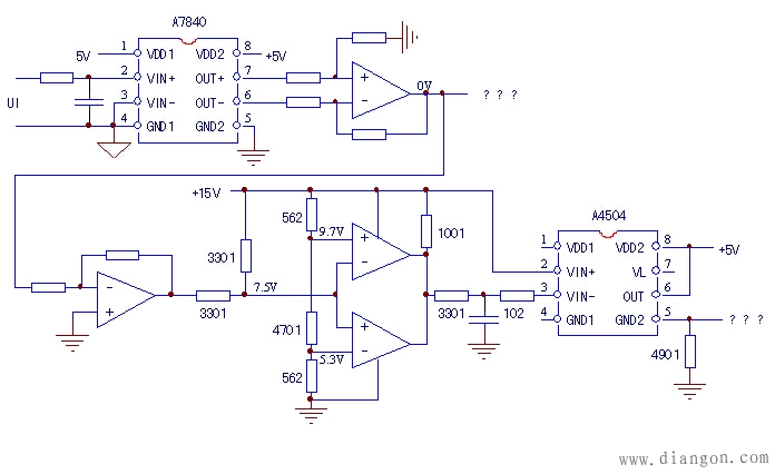
查故障代码的说明,只有两个字——“保留”。一头雾水,想来还是有故障信号存在的缘故吧。查输出电流检测电路,如下图所示(部分电路凭记忆所画,只是大差不差,说明问题就行了),过载或短路故障检测电路在一块小板上,由两组比较器处理后,由A4504光耦的5脚送往后级电路。电路结构与常见的略有不同,让人感觉有点新鲜。
 测量A4504的2、3脚电压差为0V,说明没有故障信号输入,前级电路是正常的。但测量A4504的5脚,此时应该为0V低电平,实际测量值为5V高电平,是一个错误的报警信号输出。判断A4504已经损坏。 手头一时无此配件,试用4引脚光耦PC181,将原2、3脚接PC181的1、2脚,将原6、8脚接PC181的4脚,将原5脚接PC181的3脚,上电测3脚输出电平,变为0V正常值。面板显示正常,操作后能正常运行,故障修复。 嘿,E010代码,所谓“保留”的内容,原来在此啊。
|